WARNING:
JavaScript is turned OFF. None of the links on this concept map will
work until it is reactivated.
If you need help turning JavaScript On, click here.
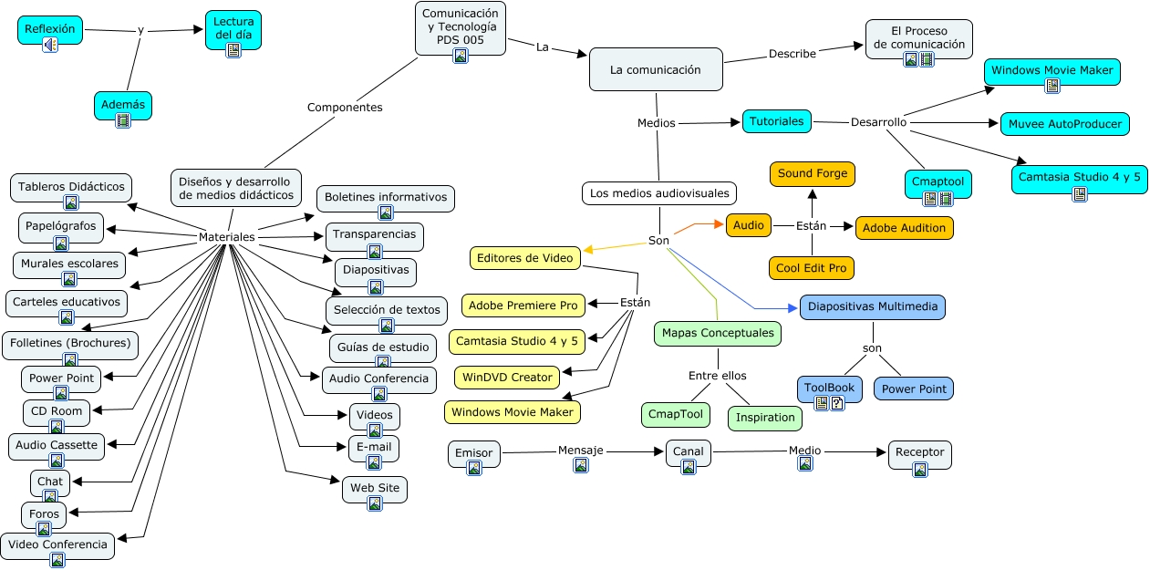
Aquest mapa conceptual conté informació relacionada amb: Tecnología Educativa - Comunicación, Diseños y desarrollo de medios didácticos Materiales Power Point, Diseños y desarrollo de medios didácticos Materiales E-mail, Diseños y desarrollo de medios didácticos Materiales Boletines informativos, Reflexión y Lectura del día, Canal Medio Receptor, Mapas Conceptuales Entre ellos CmapTool, Diseños y desarrollo de medios didácticos Materiales Videos, Editores de Video Están Camtasia Studio 4 y 5, Diseños y desarrollo de medios didácticos Materiales Audio Conferencia, Audio Están Adobe Audition, Los medios audiovisuales Son Audio, Tutoriales Desarrollo Cmaptool, Emisor Mensaje Canal, Diseños y desarrollo de medios didácticos Materiales Murales escolares, Diseños y desarrollo de medios didácticos Materiales Folletines (Brochures), Diseños y desarrollo de medios didácticos Materiales Foros, Diseños y desarrollo de medios didácticos Materiales Chat, Los medios audiovisuales Son Diapositivas Multimedia, Diseños y desarrollo de medios didácticos Materiales Diapositivas, Diseños y desarrollo de medios didácticos Materiales CD Room