WARNING:
JavaScript is turned OFF. None of the links on this concept map will
work until it is reactivated.
If you need help turning JavaScript On, click here.
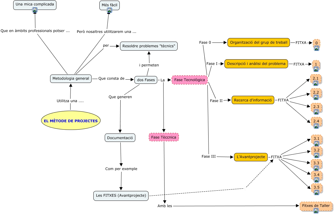
Aquest mapa conceptual conté informació relacionada amb: El mètode de projectes, Descripció i anàlisi del problema FITXA 1, dos Fases La Fase Tèccnica, Fase Tecnològica Fase I Descripció i anàlisi del problema, L'Avantprojecte FITXA 3.1, Metodologia general Però nosaltres utilitzarem una ... Més fàcil, dos Fases Que generen Documentació, Organització del grup de treball FITXA 0, Fase Tèccnica Amb les Fitxes de Taller, Recerca d'informació FITXA 2.3, Fase Tecnològica Fase II Recerca d'informació, Recerca d'informació FITXA 2.4, dos Fases La Fase Tecnològica, L'Avantprojecte FITXA 3.5, Recerca d'informació FITXA 2.1, Metodologia general per Resoldre problemes "tècnics", Recerca d'informació FITXA 2.2, Fase Tecnològica Fase 0 Organització del grup de treball, Fase Tecnològica Fase III L'Avantprojecte, Metodologia general Que consta de dos Fases, Les FITXES (Avantprojecte)