WARNING:
JavaScript is turned OFF. None of the links on this concept map will
work until it is reactivated.
If you need help turning JavaScript On, click here.
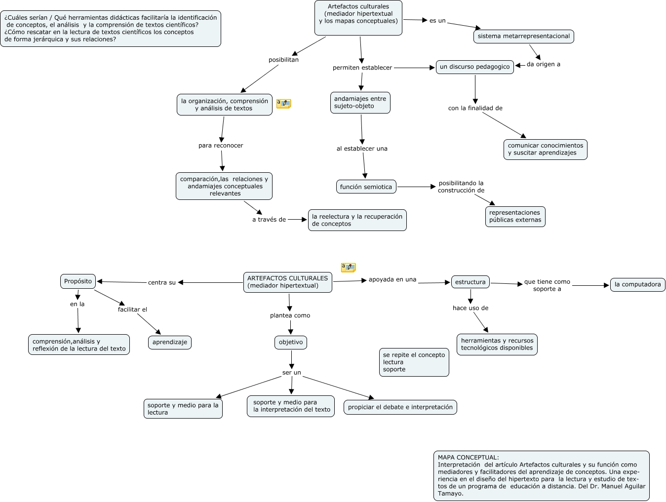
Este Cmap, tiene información relacionada con: Sin Título 1artefactos culturales y su función como mediadores del aprendizaje, comparación,las relaciones y andamiajes conceptuales relevantes a través de la reelectura y la recuperación de conceptos, ARTEFACTOS CULTURALES (mediador hipertextual) plantea como objetivo, ARTEFACTOS CULTURALES (mediador hipertextual) apoyada en una estructura, Artefactos culturales (mediador hipertextual y los mapas conceptuales) es un sistema metarrepresentacional, objetivo ser un soporte y medio para la interpretación del texto, estructura hace uso de herramientas y recursos tecnológicos disponibles, objetivo ser un soporte y medio para la lectura, estructura que tiene como soporte a la computadora, objetivo ser un propiciar el debate e interpretación, la organización, comprensión y análisis de textos para reconocer comparación,las relaciones y andamiajes conceptuales relevantes, Artefactos culturales (mediador hipertextual y los mapas conceptuales) posibilitan la organización, comprensión y análisis de textos, andamiajes entre sujeto-objeto al establecer una función semiotica, Propósito en la comprensión,análisis y reflexión de la lectura del texto, Propósito facilitar el aprendizaje, un discurso pedagogico con la finalidad de comunicar conocimientos y suscitar aprendizajes, Artefactos culturales (mediador hipertextual y los mapas conceptuales) permiten establecer andamiajes entre sujeto-objeto, función semiotica posibilitando la construcción de representaciones públicas externas, sistema metarrepresentacional da origen a un discurso pedagogico, ARTEFACTOS CULTURALES (mediador hipertextual) centra su Propósito, Artefactos culturales (mediador hipertextual y los mapas conceptuales) permiten establecer un discurso pedagogico