WARNING:
JavaScript is turned OFF. None of the links on this concept map will
work until it is reactivated.
If you need help turning JavaScript On, click here.
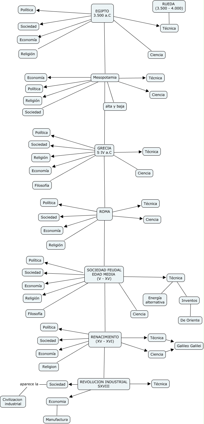
Este Cmap, tiene información relacionada con: meli ju.cmap, Sociedad aparece la Civilizacion industrial, RENACIMIENTO (XV - XVI) ???? REVOLUCION INDUSTRIAL SXVIII, GRECIA S IV a.C ???? Religión, EGIPTO 3.500 a.C ???? Técnica, REVOLUCION INDUSTRIAL SXVIII ???? Técnica, Técnica ???? Energía alternativa, EGIPTO 3.500 a.C ???? Política, EGIPTO 3.500 a.C Mesopotamia, SOCIEDAD FEUDAL EDAD MEDIA (V - XV) ???? Religión, ROMA ???? Sociedad, RENACIMIENTO (XV - XVI) ???? Sociedad, GRECIA S IV a.C ???? Economía, Mesopotamia ???? GRECIA S IV a.C, Economia ???? Manufactura, GRECIA S IV a.C ???? Política, Mesopotamia ???? Política, Mesopotamia ???? Economía, GRECIA S IV a.C ???? ROMA, Ciencia ???? Galileo Galilei, ROMA ???? Ciencia