WARNING:
JavaScript is turned OFF. None of the links on this concept map will
work until it is reactivated.
If you need help turning JavaScript On, click here.
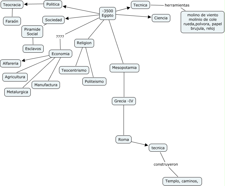
Este Cmap, tiene información relacionada con: tecnologia22.cmap, -3500 Egipto ???? Mesopotamia, Mesopotamia ???? Grecia -IV, -3500 Egipto ???? Religion, Piramide Social ???? Esclavos, Economia ???? Agricultura, -3500 Egipto ???? Economia, Economia ???? Metalurgica, -3500 Egipto ???? Politica, Tecnica herramientas molino de viento molinio de cole rueda,polvora, papel brujula, reloj, Religion ???? Teocentrismo, Economia ???? Manufactura, Economia ???? Alfareria, tecnica construyeron Templo, caminos,, Sociedad ???? Piramide Social, -3500 Egipto ???? Sociedad, -3500 Egipto ???? Tecnica, Politica ???? Teocracia, Grecia -IV ???? Roma, -3500 Egipto ???? Ciencia, Teocracia ???? Faraón