WARNING:
JavaScript is turned OFF. None of the links on this concept map will
work until it is reactivated.
If you need help turning JavaScript On, click here.
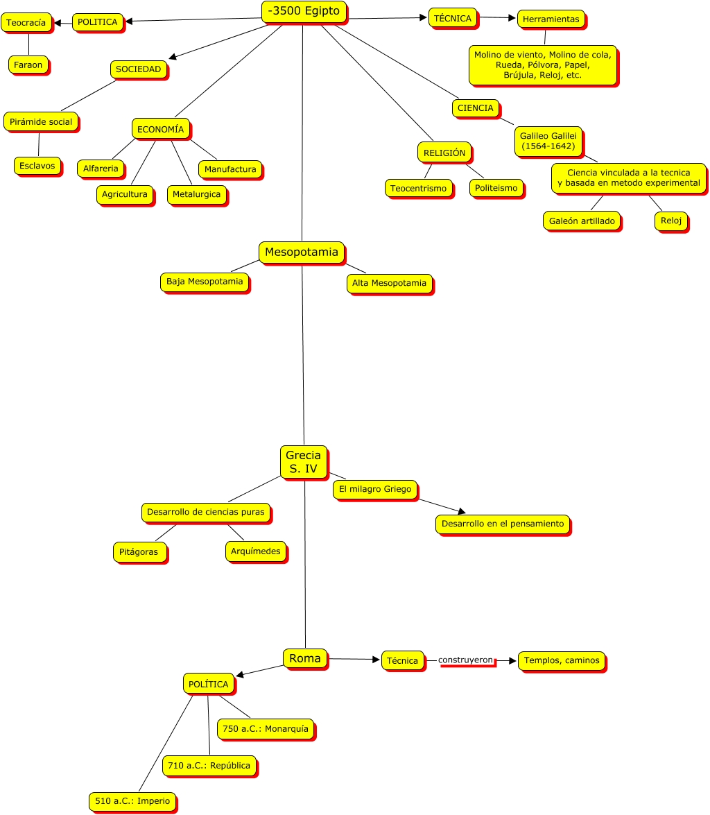
Este Cmap, tiene información relacionada con: TECNO 3º.cmap, TÉCNICA ???? Herramientas, Desarrollo de ciencias puras ???? Pitágoras, POLITICA ???? Teocracía, -3500 Egipto ???? RELIGIÓN, Pirámide social ???? Esclavos, -3500 Egipto ???? SOCIEDAD, RELIGIÓN ???? Teocentrismo, -3500 Egipto ???? TÉCNICA, Roma ???? Técnica, POLÍTICA ???? 510 a.C.: Imperio, -3500 Egipto ???? POLITICA, Herramientas ???? Molino de viento, Molino de cola, Rueda, Pólvora, Papel, Brújula, Reloj, etc., ECONOMÍA ???? Manufactura, Teocracía ???? Faraon, Ciencia vinculada a la tecnica y basada en metodo experimental ???? Reloj, ECONOMÍA ???? Agricultura, Grecia S. IV ???? Roma, Técnica construyeron Templos, caminos, POLÍTICA ???? 750 a.C.: Monarquía, ECONOMÍA ???? Metalurgica