WARNING:
JavaScript is turned OFF. None of the links on this concept map will
work until it is reactivated.
If you need help turning JavaScript On, click here.
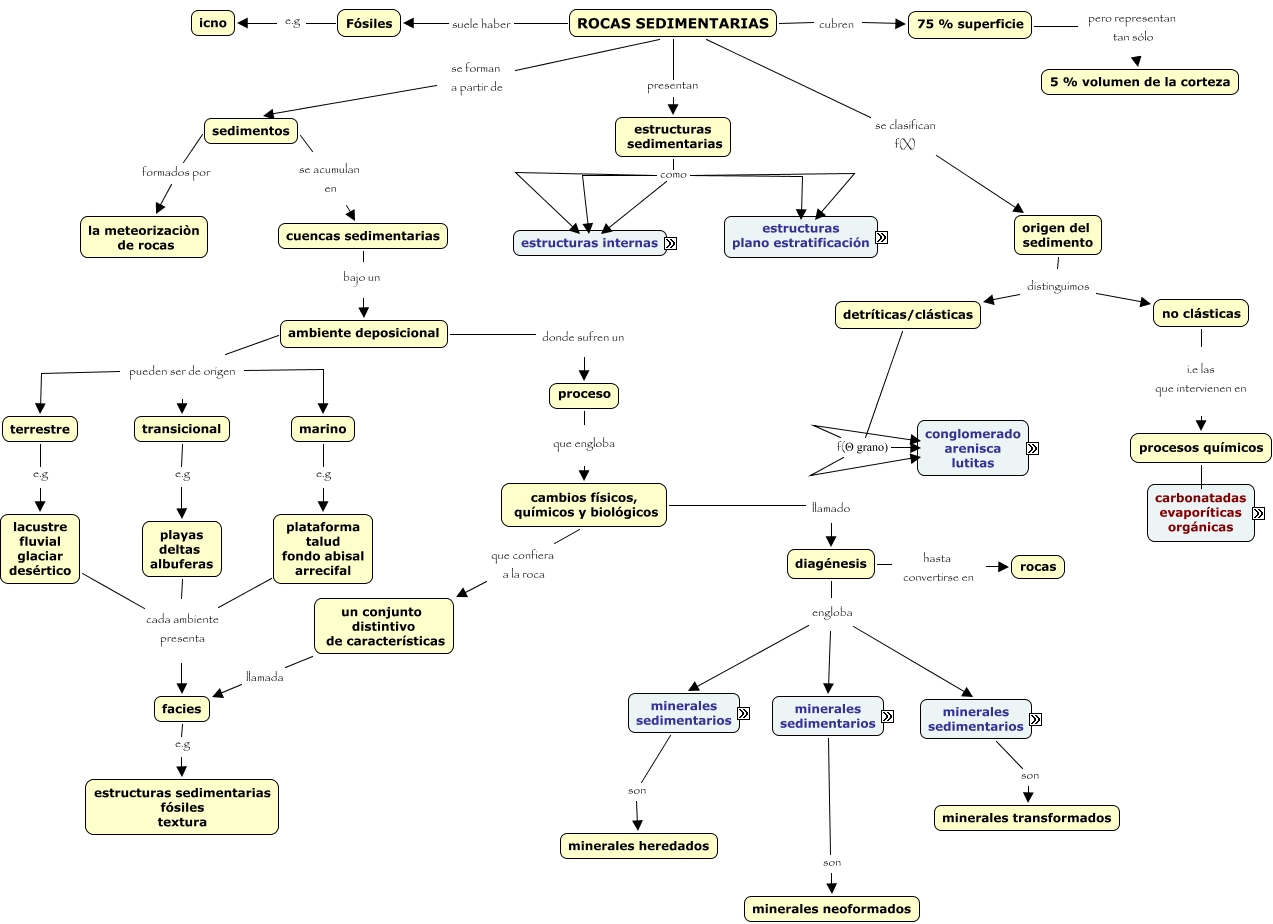
Este Cmap, tiene información relacionada con: ROCAS SEDIMENTARIAS, minerales sedimentarios son minerales neoformados, huecos de los poros e.g <math xmlns="http://www.w3.org/1998/Math/MathML"> <mrow> <mtext> CaC </mtext> <mmultiscripts> <mtext> O </mtext> <mtext> 3 </mtext> <mtext> = </mtext> </mmultiscripts> <mtext> , Si </mtext> <mmultiscripts> <mtext> O </mtext> <mtext> 2 </mtext> <none/> </mmultiscripts> <mtext> , CaS </mtext> <mmultiscripts> <mtext> O </mtext> <mtext> 4 </mtext> <none/> </mmultiscripts> </mrow> </math>, un conjunto distintivo de características llamada facies, cambios físicos, químicos y biológicos llamado diagénesis, plataforma talud fondo abisal arrecifal cada ambiente presenta facies, silíceas como silex, procesos químicos como los descomposición y transformación de restos orgánicos, minerales sedimentarios son minerales transformados, terrestre e.g lacustre fluvial glaciar desértico, ROCAS SEDIMENTARIAS se clasifican f(X) origen del sedimento, origen del sedimento distinguimos detríticas/clásticas, bioclástica como Calizas oolíticas, <math xmlns="http://www.w3.org/1998/Math/MathML"> <mrow> <mtext> ↑P⇒↓ </mtext> <mmultiscripts> <mtext> V </mtext> <mtext> poros sedimento </mtext> <none/> </mmultiscripts> <mtext> ⇒↑δ </mtext> </mrow> </math> e.g arcilla ↦ argilita, conglomerado s.s / pundigas si los fragmentos redondos, arenisca distinguimos Arcosas, compactación ocurre <math xmlns="http://www.w3.org/1998/Math/MathML"> <mrow> <mtext> ↑P⇒↓ </mtext> <mmultiscripts> <mtext> V </mtext> <mtext> poros sedimento </mtext> <none/> </mmultiscripts> <mtext> ⇒↑δ </mtext> </mrow> </math>, restos vegetales en un ambiente pantanoso sin oxígeno, estructuras sedimentarias como grietas de desecacion, Lutita distinguimos Argilitas, estructuras sedimentarias como estratificación cruzada