WARNING:
JavaScript is turned OFF. None of the links on this concept map will
work until it is reactivated.
If you need help turning JavaScript On, click here.
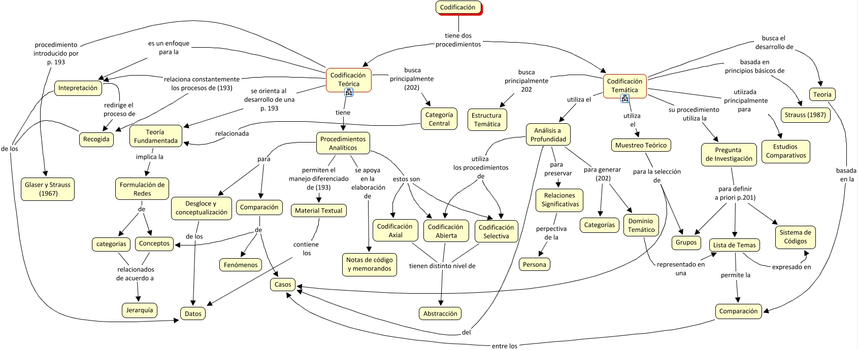
Este Cmap, tiene información relacionada con: Codificación, Relaciones Significativas perpectiva de la Persona, Análisis a Profundidad para generar (202) Categorías, Intepretación redirige el proceso de Recogida, Codificación Teórica procedimiento introducido por p. 193 Glaser y Strauss (1967), Lista de Temas expresado en Sistema de Códigos, Codificación Temática utiizada principalmente para Estudios Comparativos, Formulación de Redes de Conceptos, Comparación de Fenómenos, Procedimientos Analíticos para Desgloce y conceptualización, Codificación Teórica se orienta al desarrollo de una p. 193 Teoría Fundamentada, Codificación tiene dos procedimientos Codificación Temática, Análisis a Profundidad utiliza los procedimientos de Codificación Selectiva, Codificación Teórica es un enfoque para la Intepretación, Procedimientos Analíticos permiten el manejo diferenciado de (193) Material Textual, Procedimientos Analíticos se apoya en la elaboración de Notas de código y memorandos, Teoría basada en la Comparación, Codificación Temática su procedimiento utiliza la Pregunta de Investigación, Muestreo Teórico para la selección de Grupos, Comparación de Casos, Conceptos relacionados de acuerdo a Jerarquía