WARNING:
JavaScript is turned OFF. None of the links on this concept map will
work until it is reactivated.
If you need help turning JavaScript On, click here.
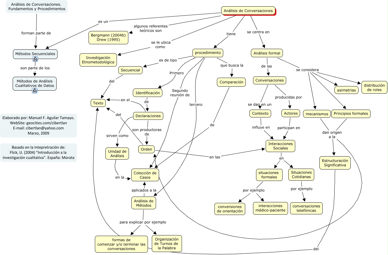
Este Cmap, tiene información relacionada con: Análisis de Conversarciones, procedimiento es de tipo Secuencial, situaciones formales por ejemplo interacciones médico-paciente, Secuencial del Texto, Actores particpan en Interacciones Sociales, Declaraciones en el Texto, Análisis formal se considera distribución de roles, Análisis de Conversaciones se centra en Análisis formal, procedimiento Primero Identificación, Unidad de Análisis en la Colección de Casos, Declaraciones son productoras de Orden, mecanismos dan origen a la Orden, Interacciones Sociales en situaciones formales, Análisis formal de las Conversaciones, situaciones formales por ejemplo conversiones de orientación, Análisis de Conversaciones. Fundamentos y Procedimientos forman parte de Métodos Secuenciales, Análisis de Conversaciones tiene procedimiento, Análisis formal se considera mecanismos, Análisis formal se considera asimetrias, Métodos Secuenciales son parte de los Métodos de Análisis Cualitativos de Datos, Análisis de Métodos para explicar por ejemplo formas de comenzar y/o terminar las conversaciones