WARNING:
JavaScript is turned OFF. None of the links on this concept map will
work until it is reactivated.
If you need help turning JavaScript On, click here.
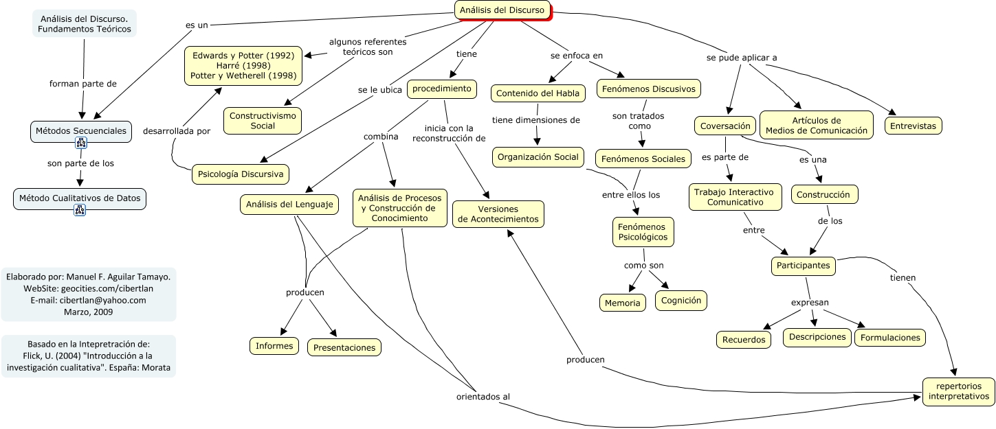
Este Cmap, tiene información relacionada con: Análisis del Discurso, Coversación es una Construcción, Análisis del Lenguaje orientados al repertorios interpretativos, Fenómenos Discusivos son tratados como Fenómenos Sociales, Psicología Discursiva desarrollada por Edwards y Potter (1992) Harré (1998) Potter y Wetherell (1998), procedimiento combina Análisis de Procesos y Construcción de Conocimiento, Análisis del Discurso se le ubica Psicología Discursiva, repertorios interpretativos producen Versiones de Acontecimientos, Organización Social entre ellos los Fenómenos Psicológicos, Análisis del Lenguaje producen Presentaciones, procedimiento inicia con la reconstrucción de Versiones de Acontecimientos, Análisis del Discurso tiene procedimiento, Análisis del Discurso se enfoca en Contenido del Habla, Análisis del Discurso se pude aplicar a Artículos de Medios de Comunicación, Fenómenos Sociales entre ellos los Fenómenos Psicológicos, Análisis del Discurso se pude aplicar a Entrevistas, Construcción de los Participantes, Análisis del Discurso es un Métodos Secuenciales, Participantes expresan Recuerdos, Fenómenos Psicológicos como son Cognición, Participantes expresan Descripciones