WARNING:
JavaScript is turned OFF. None of the links on this concept map will
work until it is reactivated.
If you need help turning JavaScript On, click here.
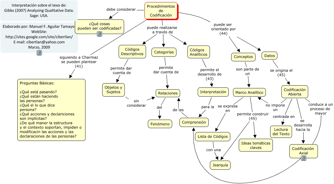
Este Cmap, tiene información relacionada con: Procedimienos de Codificación, Relaciones del Fenómeno, Codificación Abierta no impone un Marco Analítico, Procedimientos de Codificación puede realizarse a través de Códigos Analíticos, Lista de Códigos con una Jearquía, Códigos Descriptivos permite dar cuenta de Objetos y Sujetos, Marco Analítico se expresa en Lista de Códigos, Interpretación para la Comprensión, Procedimientos de Codificación puede realizarse a través de Categorías, Codificación Abierta centrada en Lectura del Texto, Procedimientos de Codificación puede ser orientado por (44) Datos, Códigos Analíticos permite el desarrollo de (43) Interpretación, Objetos y Sujetos sin considerar Relaciones, Procedimientos de Codificación puede ser orientado por (44) Conceptos, Codificación Abierta se desarrolla hacia la Codificación Axial, Codificación Abierta conduce a un proceso de mayor Comprensión, Procedimientos de Codificación siguiendo a Charmaz se pueden plantear (41) Preguntas Básicas: ¿Qué está pasando? ¿Qué están haciendo las personas? ¿Qué el lo que dice persona? ¿Qué acciones y declariciones son implícitas? ¿De qué maner la estructura y el contexto soportan, impiden o modificacin las acciones y las declaraciones de las personas?, Marco Analítico permite construir (45) Jearquía, Comprensión de las Relaciones, Marco Analítico permite construir (45) Ideas temáticas claves, Procedimientos de Codificación puede realizarse a través de Códigos Descriptivos