WARNING:
JavaScript is turned OFF. None of the links on this concept map will
work until it is reactivated.
If you need help turning JavaScript On, click here.
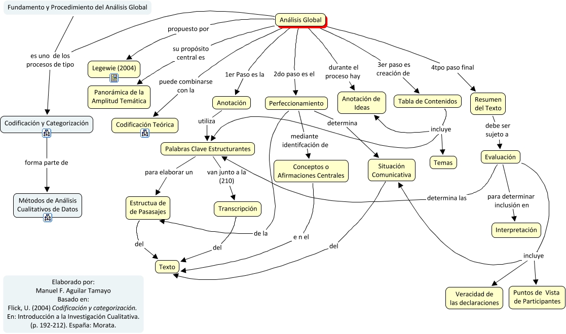
Este Cmap, tiene información relacionada con: Análisis Global, Análisis Global su propósito central es Panorámica de la Amplitud Temática, Análisis Global propuesto por Legewie (2004), Tabla de Contenidos incluye Temas, Análisis Global 2do paso es el Perfeccionamiento, Análisis Global 3er paso es creación de Tabla de Contenidos, Perfeccionamiento mediante identifcación de Conceptos o Afirmaciones Centrales, Análisis Global puede combinarse con la Codificación Teórica, Análisis Global es uno de los procesos de tipo Codificación y Categorización, Evaluación determina las Palabras Clave Estructurantes, Fundamento y Procedimiento del Análisis Global es uno de los procesos de tipo Codificación y Categorización, Anotación utiliza Palabras Clave Estructurantes, Tabla de Contenidos incluye Anotación de Ideas, Palabras Clave Estructurantes van junto a la (210) Transcripción, Tabla de Contenidos incluye Palabras Clave Estructurantes, Palabras Clave Estructurantes para elaborar un Estructua de de Pasasajes, Evaluación incluye Puntos de Vista de Participantes, Situación Comunicativa del Texto, Resumen del Texto debe ser sujeto a Evaluación, Transcripción del Texto, Análisis Global 4tpo paso final Resumen del Texto