WARNING:
JavaScript is turned OFF. None of the links on this concept map will
work until it is reactivated.
If you need help turning JavaScript On, click here.
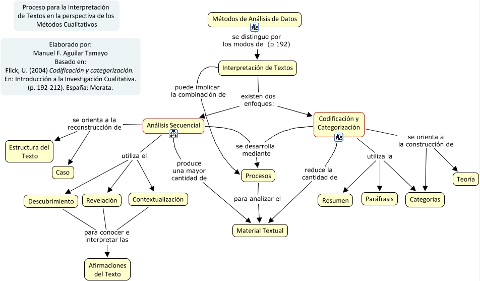
Este Cmap, tiene información relacionada con: Codificación y categorización, Revelación para conocer e interpretar las Afirmaciones del Texto, Codificación y Categorización reduce la cantidad de Material Textual, Interpretación de Textos puede implicar la combinación de Procesos, Análisis Secuencial se orienta a la reconstrucción de Caso, Codificación y Categorización se orienta a la construcción de Teoría, Codificación y Categorización se desarrolla mediante Procesos, Descubrimiento para conocer e interpretar las Afirmaciones del Texto, Análisis Secuencial utiliza el Revelación, Análisis Secuencial se orienta a la reconstrucción de Estructura del Texto, Análisis Secuencial se desarrolla mediante Procesos, Métodos de Análisis de Datos se distingue por los modos de (p 192) Interpretación de Textos, Codificación y Categorización utiliza la Resumen, Procesos para analizar el Material Textual, Análisis Secuencial produce una mayor cantidad de Material Textual, Codificación y Categorización utiliza la Categorías, Interpretación de Textos existen dos enfoques: Análisis Secuencial, Codificación y Categorización se orienta a la construcción de Categorías, Análisis Secuencial utiliza el Descubrimiento, Interpretación de Textos existen dos enfoques: Codificación y Categorización, Contextualización para conocer e interpretar las Afirmaciones del Texto