WARNING:
JavaScript is turned OFF. None of the links on this concept map will
work until it is reactivated.
If you need help turning JavaScript On, click here.
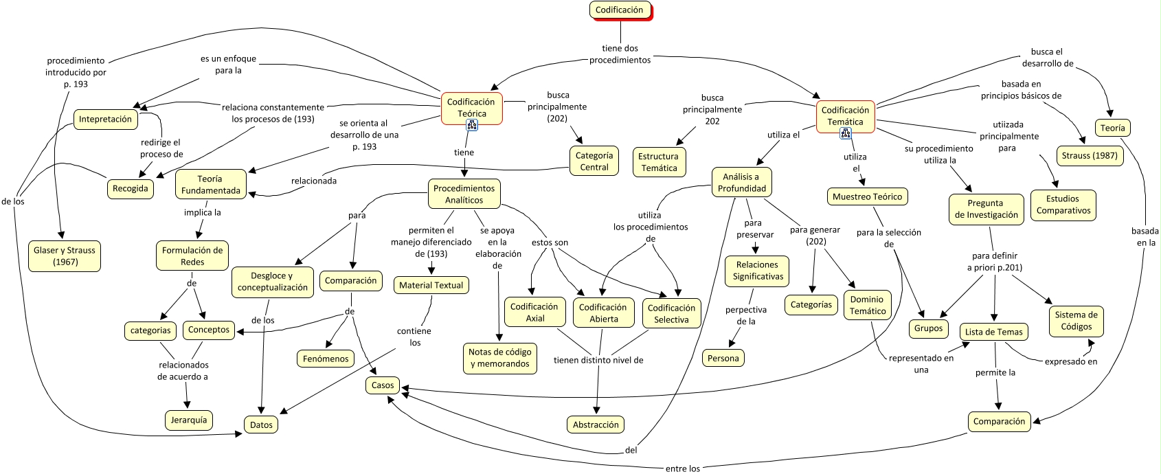
Este Cmap, tiene información relacionada con: Codificación, Relaciones Significativas perpectiva de la Persona, Análisis a Profundidad para generar (202) Categorías, Intepretación redirige el proceso de Recogida, Lista de Temas expresado en Sistema de Códigos, Codificación Teórica procedimiento introducido por p. 193 Glaser y Strauss (1967), Codificación Temática utiizada principalmente para Estudios Comparativos, Formulación de Redes de Conceptos, Codificación Teórica se orienta al desarrollo de una p. 193 Teoría Fundamentada, Procedimientos Analíticos para Desgloce y conceptualización, Comparación de Fenómenos, Codificación tiene dos procedimientos Codificación Temática, Análisis a Profundidad utiliza los procedimientos de Codificación Selectiva, Codificación Teórica es un enfoque para la Intepretación, Teoría basada en la Comparación, Procedimientos Analíticos se apoya en la elaboración de Notas de código y memorandos, Procedimientos Analíticos permiten el manejo diferenciado de (193) Material Textual, Muestreo Teórico para la selección de Grupos, Codificación Temática su procedimiento utiliza la Pregunta de Investigación, Codificación Teórica relaciona constantemente los procesos de (193) Intepretación, Comparación entre los Casos