WARNING:
JavaScript is turned OFF. None of the links on this concept map will
work until it is reactivated.
If you need help turning JavaScript On, click here.
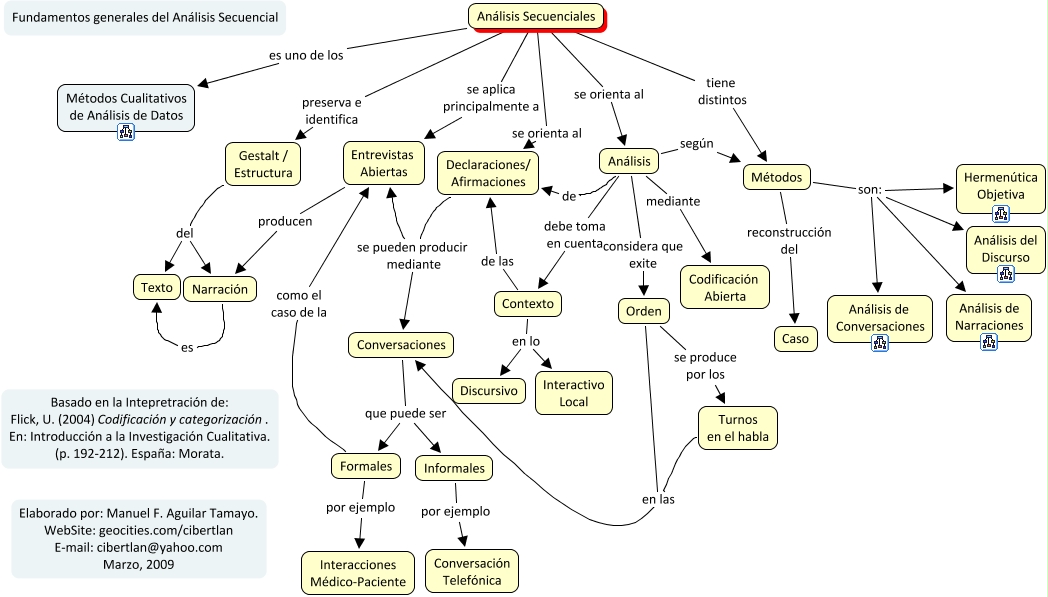
Este Cmap, tiene información relacionada con: Análisis Secuenciales, Narración es Texto, Contexto en lo Discursivo, Análisis debe toma en cuenta Contexto, Análisis de Declaraciones/ Afirmaciones, Métodos reconstrucción del Caso, Orden se produce por los Turnos en el habla, Orden en las Conversaciones, Métodos son: Hermenútica Objetiva, Formales como el caso de la Entrevistas Abiertas, Turnos en el habla en las Conversaciones, Métodos son: Análisis del Discurso, Gestalt / Estructura del Texto, Gestalt / Estructura del Narración, Declaraciones/ Afirmaciones se pueden producir mediante Conversaciones, Métodos son: Análisis de Conversaciones, Análisis considera que exite Orden, Análisis Secuenciales se orienta al Análisis, Análisis Secuenciales se aplica principalmente a Entrevistas Abiertas, Declaraciones/ Afirmaciones se pueden producir mediante Entrevistas Abiertas, Conversaciones que puede ser Formales