WARNING:
JavaScript is turned OFF. None of the links on this concept map will
work until it is reactivated.
If you need help turning JavaScript On, click here.
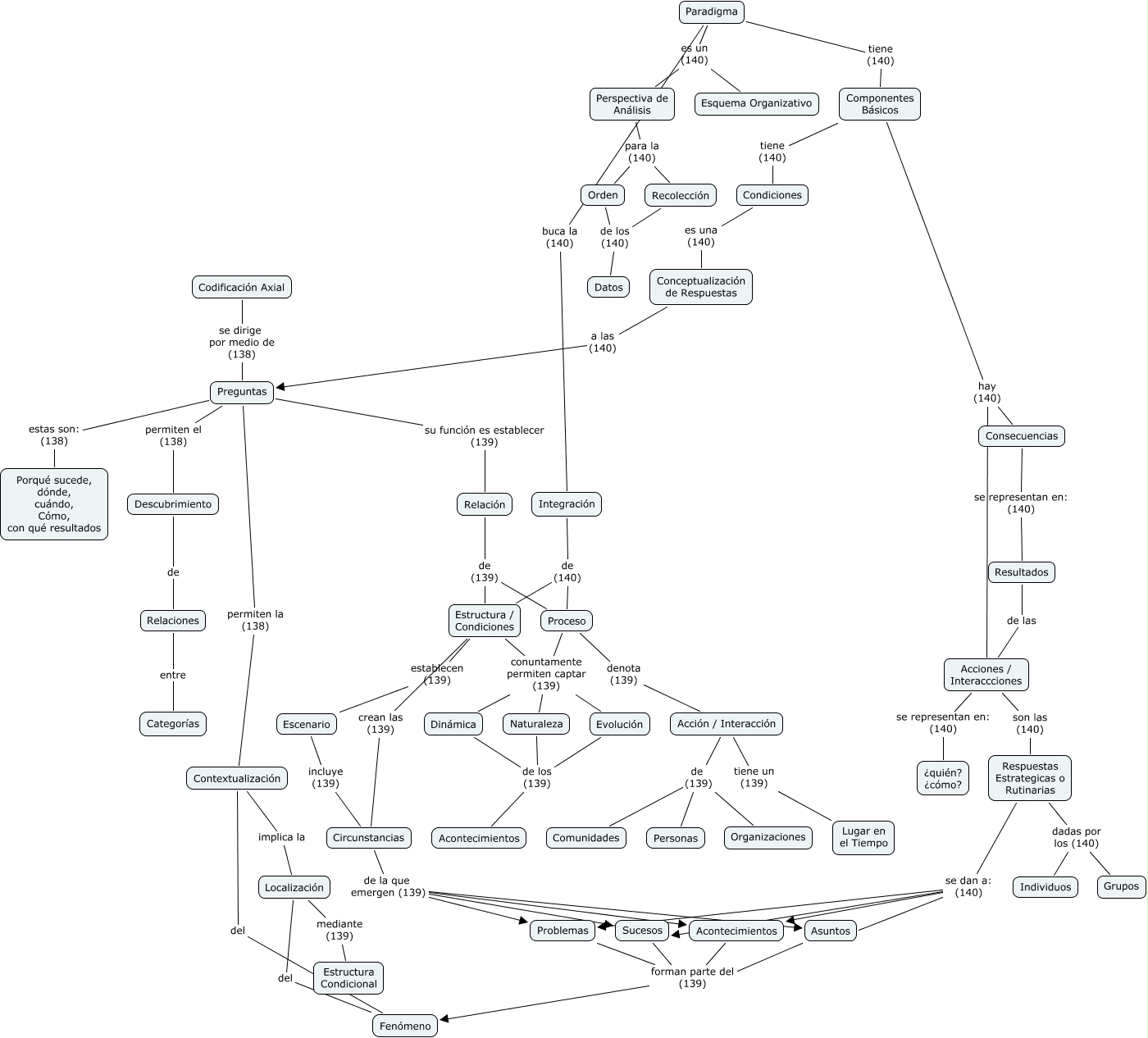
Este Cmap, tiene información relacionada con: Paradigma en Codifcación Axial, Naturaleza de los (139) Acontecimientos, Proceso conuntamente permiten captar (139) Evolución, Asuntos forman parte del (139) Fenómeno, Preguntas su función es establecer (139) Relación, Conceptualización de Respuestas a las (140) Preguntas, Orden de los (140) Datos, Acciones / Interaccciones son las (140) Respuestas Estrategicas o Rutinarias, Dinámica de los (139) Acontecimientos, Estructura / Condiciones establecen (139) Escenario, Descubrimiento de Relaciones, Estructura / Condiciones conuntamente permiten captar (139) Evolución, Integración de (140) Estructura / Condiciones, Componentes Básicos hay (140) Consecuencias, Componentes Básicos tiene (140) Condiciones, Relaciones entre Categorías, Proceso conuntamente permiten captar (139) Naturaleza, Contextualización del Fenómeno, Respuestas Estrategicas o Rutinarias se dan a: (140) Problemas, Recolección de los (140) Datos, Localización del Fenómeno