WARNING:
JavaScript is turned OFF. None of the links on this concept map will
work until it is reactivated.
If you need help turning JavaScript On, click here.
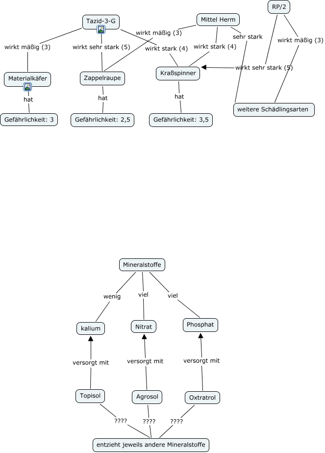
Dieses mit IHMC CmapTools erstellte CMap hat Informationen bezüglich: Gruppenfenster, Mineralstoffe wenig kalium, Tazid-3-G wirkt stark (4) Kraßspinner, Mineralstoffe viel Nitrat, Materialkäfer hat Gefährlichkeit: 3, Topisol ???? entzieht jeweils andere Mineralstoffe, RP/2 wirkt mäßig (3) weitere Schädlingsarten, Tazid-3-G wirkt mäßig (3) Materialkäfer, Topisol versorgt mit kalium, Agrosol ???? entzieht jeweils andere Mineralstoffe, Mittel Herm sehr stark weitere Schädlingsarten, Zappelraupe hat Gefährlichkeit: 2,5, Oxtratrol ???? entzieht jeweils andere Mineralstoffe, Kraßspinner hat Gefährlichkeit: 3,5, Tazid-3-G wirkt sehr stark (5) Zappelraupe, Oxtratrol versorgt mit Phosphat, Agrosol versorgt mit Nitrat, Mittel Herm wirkt stark (4) Kraßspinner, Mineralstoffe viel Phosphat, RP/2 wirkt sehr stark (5) Kraßspinner, Mittel Herm wirkt mäßig (3) Zappelraupe