WARNING:
JavaScript is turned OFF. None of the links on this concept map will
work until it is reactivated.
If you need help turning JavaScript On, click here.
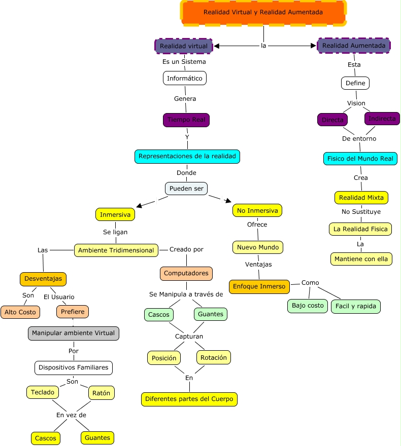
Este Cmap, tiene información relacionada con: Realidad Virtual y aumentada, Indirecta De entorno Fisico del Mundo Real, Pueden ser No Inmersiva, Guantes Capturan Posición, Realidad Virtual y Realidad Aumentada la Realidad virtual, No Inmersiva Ofrece Nuevo Mundo, Posición En Diferentes partes del Cuerpo, Tiempo Real Y Representaciones de la realidad, Ratón En vez de Cascos, Computadores Se Manipula a través de Guantes, Realidad Mixta No Sustituye La Realidad Fisica, Inmersiva Se ligan Ambiente Tridimensional, Teclado En vez de Cascos, Informático Genera Tiempo Real, Define Vision Indirecta, La Realidad Fisica La Mantiene con ella, Nuevo Mundo Ventajas Enfoque Inmerso, Desventajas El Usuario Prefiere, Ambiente Tridimensional Las Desventajas, Dispositivos Familiares Son Ratón, Fisico del Mundo Real Crea Realidad Mixta