WARNING:
JavaScript is turned OFF. None of the links on this concept map will
work until it is reactivated.
If you need help turning JavaScript On, click here.
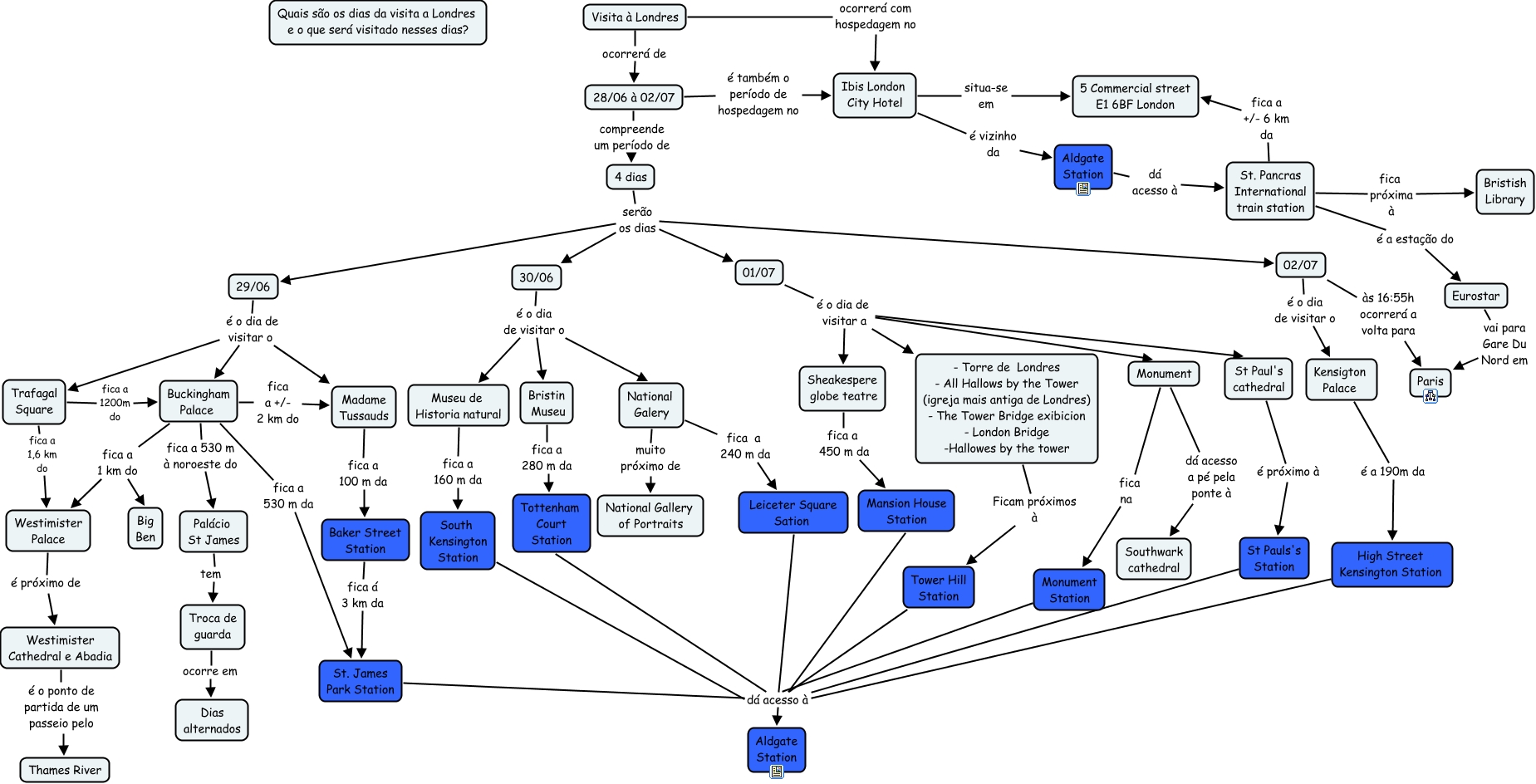
This Concept Map, created with IHMC CmapTools, has information related to: Londres Dia, 02/07 é o dia de visitar o Kensigton Palace, 01/07 é o dia de visitar a Sheakespere globe teatre, 4 dias serão os dias 30/06, Buckingham Palace fica a 530 m da St. James Park Station, Ibis London City Hotel situa-se em 5 Commercial street E1 6BF London, St. Pancras International train station é a estação do Eurostar, 29/06 é o dia de visitar o Madame Tussauds, Tottenham Court Station dá acesso à Aldgate Station, St. James Park Station dá acesso à Aldgate Station, Sheakespere globe teatre fica a 450 m da Mansion House Station, South Kensington Station dá acesso à Aldgate Station, 01/07 é o dia de visitar a - Torre de Londres - All Hallows by the Tower (igreja mais antiga de Londres) - The Tower Bridge exibicion - London Bridge -Hallowes by the tower, Trafagal Square fica a 1,6 km do Westimister Palace, 02/07 às 16:55h ocorrerá a volta para Paris, High Street Kensington Station dá acesso à Aldgate Station, - Torre de Londres - All Hallows by the Tower (igreja mais antiga de Londres) - The Tower Bridge exibicion - London Bridge -Hallowes by the tower Ficam próximos à Tower Hill Station, Westimister Palace é próximo de Westimister Cathedral e Abadia, 30/06 é o dia de visitar o National Galery, Westimister Cathedral e Abadia é o ponto de partida de um passeio pelo Thames River, Monument Station dá acesso à Aldgate Station