WARNING:
JavaScript is turned OFF. None of the links on this concept map will
work until it is reactivated.
If you need help turning JavaScript On, click here.
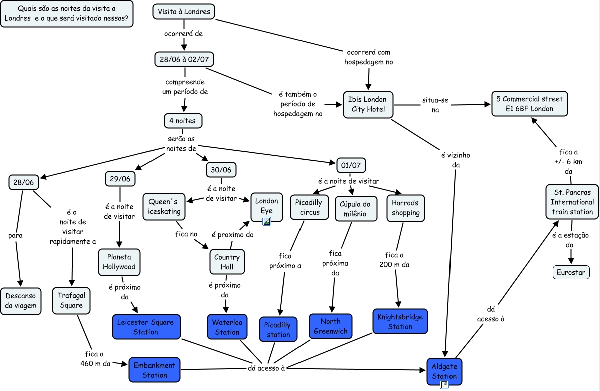
This Concept Map, created with IHMC CmapTools, has information related to: London Noite, 30/06 é a noite de visitar London Eye, 28/06 para Descanso da viagem, Waterloo Station dá acesso à Aldgate Station, Ibis London City Hotel é vizinho da Aldgate Station, 28/06 à 02/07 compreende um período de 4 noites, Harrods shopping fica a 200 m da Knightsbridge Station, 4 noites serão as noites de 29/06, Trafagal Square fica a 460 m da Embankment Station, Ibis London City Hotel situa-se na 5 Commercial street E1 6BF London, 28/06 é o noite de visitar rapidamente a Trafagal Square, Leicester Square Station dá acesso à Aldgate Station, Picadilly station dá acesso à Aldgate Station, 4 noites serão as noites de 28/06, 4 noites serão as noites de 01/07, Cúpula do milênio fica próxima da North Greenwich, 01/07 é a noite de visitar Picadilly circus, Planeta Hollywood é próximo da Leicester Square Station, 01/07 é a noite de visitar Cúpula do milênio, Knightsbridge Station dá acesso à Aldgate Station, Visita à Londres ocorrerá de 28/06 à 02/07