WARNING:
JavaScript is turned OFF. None of the links on this concept map will
work until it is reactivated.
If you need help turning JavaScript On, click here.
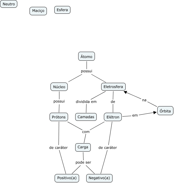
Esse mapa conceitual, produzido no IHMC CmapTools, tem a informação relacionada a: Atomo Rutherford, Eletrosfera de Elétron, Núcleo possui Prótons, Átomo possui Núcleo, Órbita na Eletrosfera, Carga pode ser Positivo(a), Carga pode ser Negativo(a), Eletrosfera dividida em Camadas, Elétron de caráter Negativo(a), Elétron em Órbita, Elétron com Carga, Prótons de caráter Positivo(a), Prótons com Carga, Átomo possui Eletrosfera