WARNING:
JavaScript is turned OFF. None of the links on this concept map will
work until it is reactivated.
If you need help turning JavaScript On, click here.
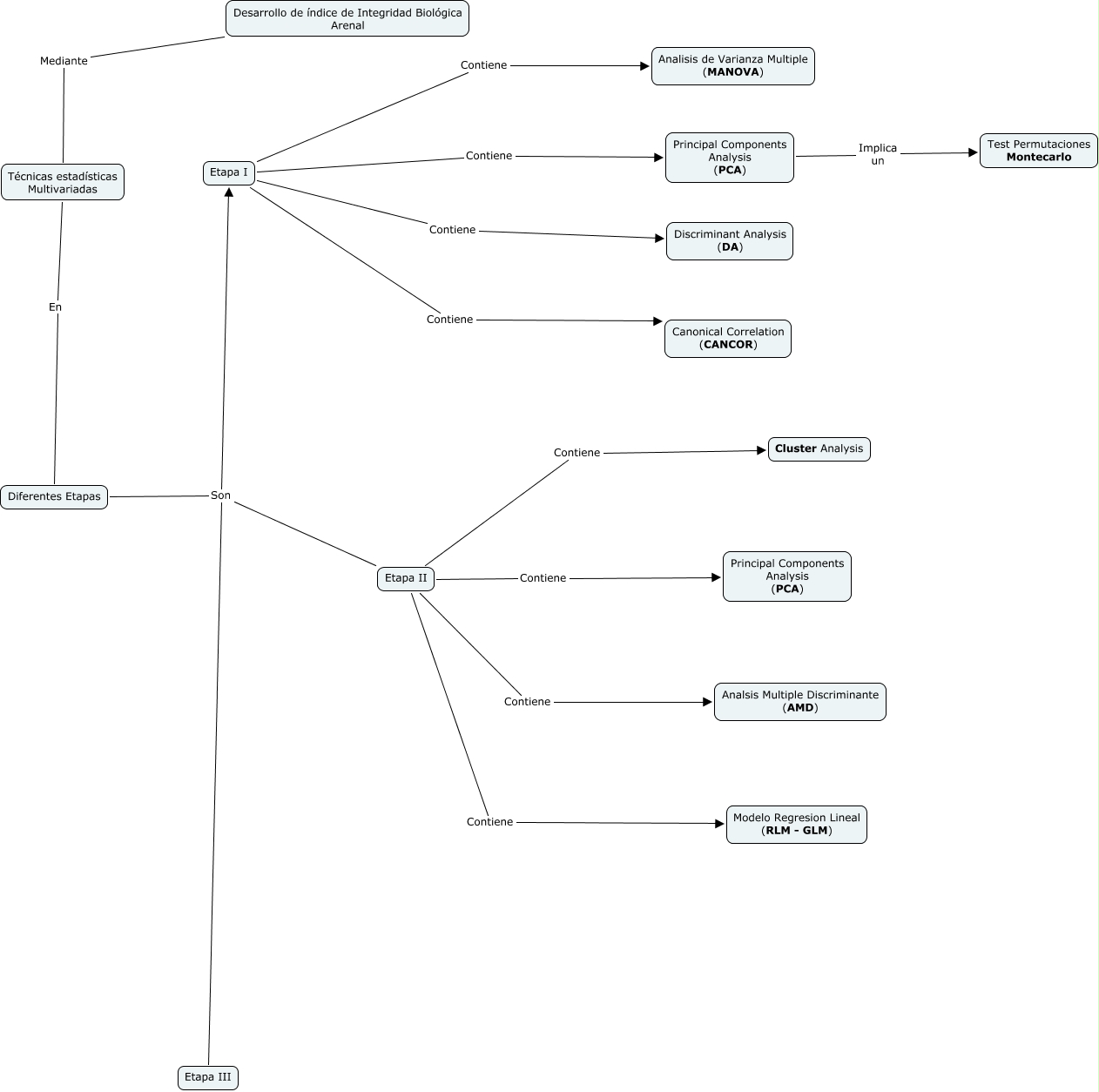
Este Cmap, tiene información relacionada con: Técnicas Multivariadas-Tesis, Diferentes Etapas Son Etapa I, Principal Components Analysis (PCA) Implica un Test Permutaciones Montecarlo, Etapa I Contiene Discriminant Analysis (DA), Etapa II Contiene Principal Components Analysis (PCA), Diferentes Etapas Son Etapa III, Etapa I Contiene Analisis de Varianza Multiple (MANOVA), Etapa II Contiene Cluster Analysis, Etapa II Contiene Modelo Regresion Lineal (RLM - GLM), Diferentes Etapas Son Etapa II, Técnicas estadísticas Multivariadas En Diferentes Etapas, Desarrollo de índice de Integridad Biológica Arenal Mediante Técnicas estadísticas Multivariadas, Etapa I Contiene Principal Components Analysis (PCA), Etapa I Contiene Canonical Correlation (CANCOR), Etapa II Contiene Analsis Multiple Discriminante (AMD)