WARNING:
JavaScript is turned OFF. None of the links on this concept map will
work until it is reactivated.
If you need help turning JavaScript On, click here.
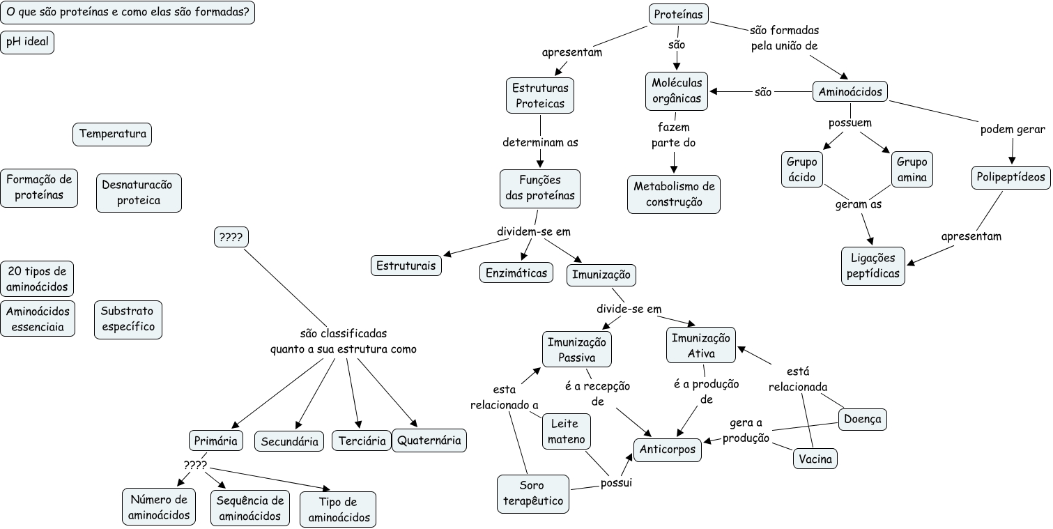
This Concept Map, created with IHMC CmapTools, has information related to: Mapa Val, ???? são classificadas quanto a sua estrutura como Primária, ???? são classificadas quanto a sua estrutura como Secundária, Aminoácidos possuem Grupo ácido, Funções das proteínas dividem-se em Enzimáticas, Funções das proteínas dividem-se em Estruturais, Imunização divide-se em Imunização Ativa, Proteínas apresentam Estruturas Proteicas, Aminoácidos podem gerar Polipeptídeos, Leite mateno esta relacionado a Imunização Passiva, Vacina está relacionada Imunização Ativa, Funções das proteínas dividem-se em Imunização, Grupo ácido geram as Ligações peptídicas, Grupo amina geram as Ligações peptídicas, Aminoácidos possuem Grupo amina, Imunização Passiva é a recepção de Anticorpos, ???? são classificadas quanto a sua estrutura como Terciária, Imunização divide-se em Imunização Passiva, Soro terapêutico esta relacionado a Imunização Passiva, Aminoácidos são Moléculas orgânicas, Polipeptídeos apresentam Ligações peptídicas