WARNING:
JavaScript is turned OFF. None of the links on this concept map will
work until it is reactivated.
If you need help turning JavaScript On, click here.
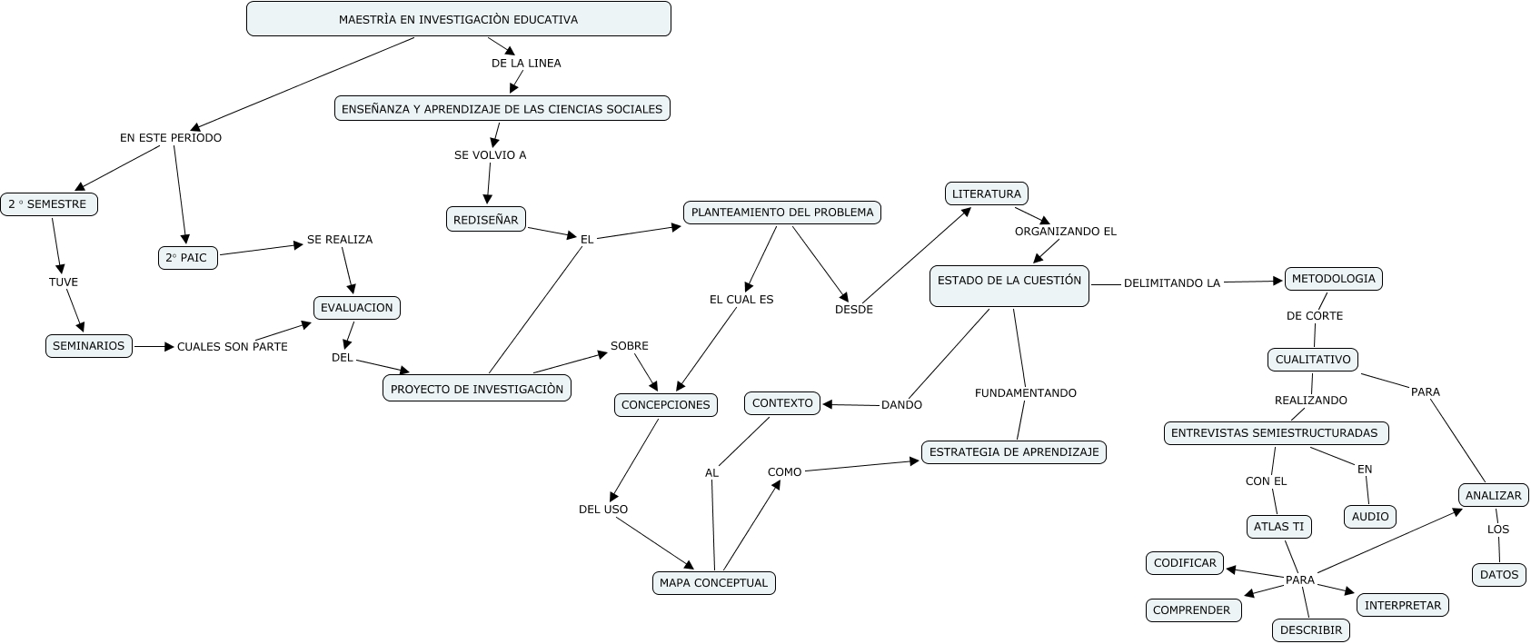
Este Cmap, tiene información relacionada con: mapa de proyecto PAIC, ENTREVISTAS SEMIESTRUCTURADAS EN AUDIO, LITERATURA ORGANIZANDO EL ESTADO DE LA CUESTIÓN, ATLAS TI PARA ANALIZAR, METODOLOGIA DE CORTE CUALITATIVO, ATLAS TI PARA COMPRENDER, ATLAS TI PARA DESCRIBIR, ANALIZAR LOS DATOS, PLANTEAMIENTO DEL PROBLEMA EL CUAL ES CONCEPCIONES, ESTADO DE LA CUESTIÓN DELIMITANDO LA METODOLOGIA, REDISEÑAR EL PLANTEAMIENTO DEL PROBLEMA, CUALITATIVO REALIZANDO ENTREVISTAS SEMIESTRUCTURADAS, CONCEPCIONES DEL USO MAPA CONCEPTUAL, MAESTRÌA EN INVESTIGACIÒN EDUCATIVA EN ESTE PERIODO 2 ° SEMESTRE, ATLAS TI PARA INTERPRETAR, PROYECTO DE INVESTIGACIÒN SOBRE CONCEPCIONES, MAESTRÌA EN INVESTIGACIÒN EDUCATIVA DE LA LINEA ENSEÑANZA Y APRENDIZAJE DE LAS CIENCIAS SOCIALES, ENTREVISTAS SEMIESTRUCTURADAS CON EL ATLAS TI, CONTEXTO AL MAPA CONCEPTUAL, ESTADO DE LA CUESTIÓN FUNDAMENTANDO ESTRATEGIA DE APRENDIZAJE, MAESTRÌA EN INVESTIGACIÒN EDUCATIVA EN ESTE PERIODO 2° PAIC