Warning:
JavaScript is turned OFF. None of the links on this page will work until it is reactivated.
If you need help turning JavaScript On, click here.
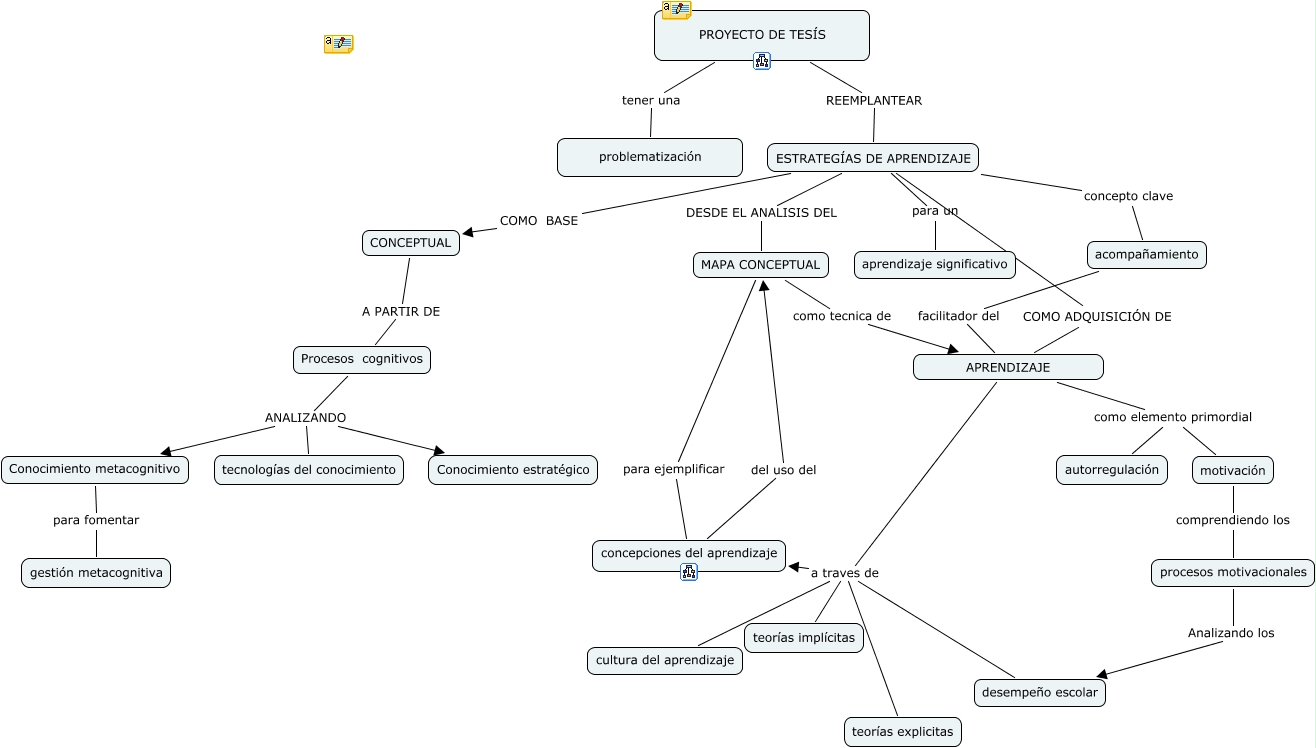
Este Cmap, tiene información relacionada con: REELABORACION DEL PROYECTO JUNIO2010, MAPA CONCEPTUAL como tecnica de APRENDIZAJE, PROYECTO DE TESÍS tener una problematización, Procesos cognitivos ANALIZANDO Conocimiento metacognitivo, motivación comprendiendo los procesos motivacionales, ESTRATEGÍAS DE APRENDIZAJE DESDE EL ANALISIS DEL MAPA CONCEPTUAL, APRENDIZAJE a traves de desempeño escolar, procesos motivacionales Analizando los desempeño escolar, ESTRATEGÍAS DE APRENDIZAJE concepto clave acompañamiento, APRENDIZAJE como elemento primordial motivación, APRENDIZAJE a traves de teorías implícitas, APRENDIZAJE a traves de teorías explicitas, concepciones del aprendizaje del uso del MAPA CONCEPTUAL, ESTRATEGÍAS DE APRENDIZAJE para un aprendizaje significativo, MAPA CONCEPTUAL para ejemplificar concepciones del aprendizaje, APRENDIZAJE a traves de concepciones del aprendizaje, Procesos cognitivos ANALIZANDO Conocimiento estratégico, ESTRATEGÍAS DE APRENDIZAJE COMO ADQUISICIÓN DE APRENDIZAJE, Procesos cognitivos ANALIZANDO tecnologías del conocimiento, acompañamiento facilitador del APRENDIZAJE, PROYECTO DE TESÍS REEMPLANTEAR ESTRATEGÍAS DE APRENDIZAJE