WARNING:
JavaScript is turned OFF. None of the links on this concept map will
work until it is reactivated.
If you need help turning JavaScript On, click here.
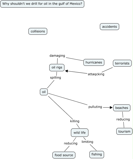
This Concept Map, created with IHMC CmapTools, has information related to: oil spill, beaches reducing tourism, terrorists attaqcking oil rigs, oil pulluting beaches, hurricanes damaging oil rigs, oil killing wild life, wild life limiting fishing, oil rigs spilling oil, wild life reducing food source