WARNING:
JavaScript is turned OFF. None of the links on this concept map will
work until it is reactivated.
If you need help turning JavaScript On, click here.
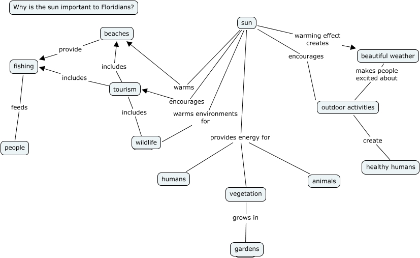
This Concept Map, created with IHMC CmapTools, has information related to: Untitled 1, beautiful weather makes people excited about outdoor activities, vegetation grows in ????, tourism includes fishing, tourism includes ????, sun encourages outdoor activities, outdoor activities create healthy humans, sun provides energy for animals, sun warms beaches, sun warming effect creates beautiful weather, sun provides energy for vegetation, tourism includes beaches, sun encourages tourism, fishing feeds people, sun provides energy for humans, beaches provide fishing, sun warms environments for wildlife