WARNING:
JavaScript is turned OFF. None of the links on this concept map will
work until it is reactivated.
If you need help turning JavaScript On, click here.
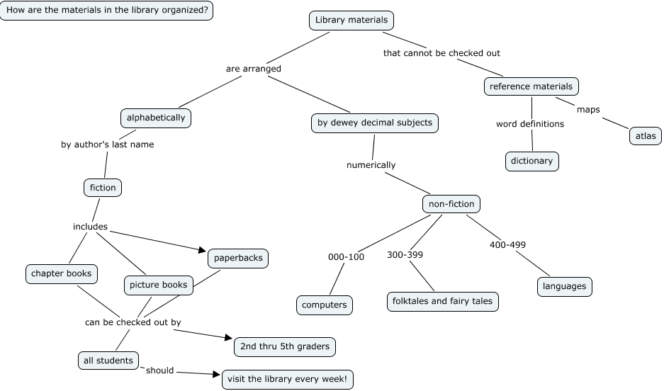
This Concept Map, created with IHMC CmapTools, has information related to: library materials, fiction includes picture books, picture books can be checked out by all students, all students should visit the library every week!, Library materials are arranged alphabetically, non-fiction 400-499 languages, reference materials word definitions dictionary, non-fiction 000-100 computers, alphabetically by author's last name fiction, paperbacks can be checked out by 2nd thru 5th graders, fiction includes chapter books, fiction includes paperbacks, chapter books can be checked out by 2nd thru 5th graders, by dewey decimal subjects numerically non-fiction, paperbacks can be checked out by all students, Library materials are arranged by dewey decimal subjects, chapter books can be checked out by all students, non-fiction 300-399 folktales and fairy tales, reference materials maps atlas, Library materials that cannot be checked out reference materials, picture books can be checked out by 2nd thru 5th graders