WARNING:
JavaScript is turned OFF. None of the links on this concept map will
work until it is reactivated.
If you need help turning JavaScript On, click here.
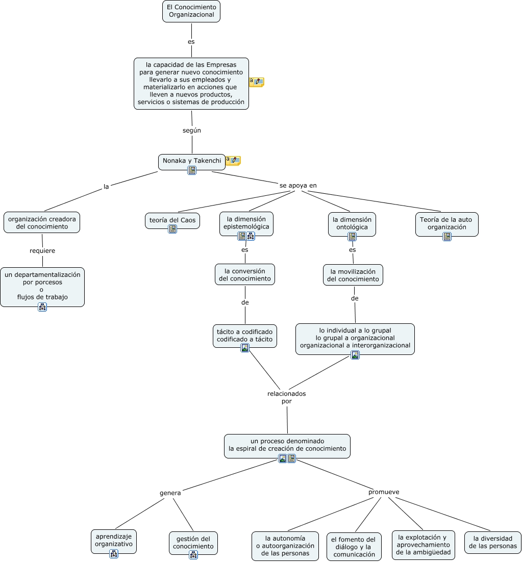
Este Cmap, tiene información relacionada con: 1 Organización y Gestión del Conocimiento, un proceso denominado la espiral de creación de conocimiento genera aprendizaje organizativo, la dimensión ontológica es la movilización del conocimiento, organización creadora del conocimiento requiere un departamentalización por porcesos o flujos de trabajo, un proceso denominado la espiral de creación de conocimiento promueve la autonomía o autoorganización de las personas, El Conocimiento Organizacional es la capacidad de las Empresas para generar nuevo conocimiento llevarlo a sus empleados y materializarlo en acciones que lleven a nuevos productos, servicios o sistemas de producción, Nonaka y Takenchi la organización creadora del conocimiento, un proceso denominado la espiral de creación de conocimiento promueve la explotación y aprovechamiento de la ambigüedad, la conversión del conocimiento de tácito a codificado codificado a tácito, Nonaka y Takenchi se apoya en Teoría de la auto organización, Nonaka y Takenchi se apoya en teoría del Caos, un proceso denominado la espiral de creación de conocimiento genera gestión del conocimiento, la capacidad de las Empresas para generar nuevo conocimiento llevarlo a sus empleados y materializarlo en acciones que lleven a nuevos productos, servicios o sistemas de producción según Nonaka y Takenchi, un proceso denominado la espiral de creación de conocimiento promueve el fomento del diálogo y la comunicación, lo individual a lo grupal lo grupal a organizacional organizacional a interorganizacional relacionados por un proceso denominado la espiral de creación de conocimiento, Nonaka y Takenchi se apoya en la dimensión ontológica, la dimensión epistemológica es la conversión del conocimiento, Nonaka y Takenchi se apoya en la dimensión epistemológica, tácito a codificado codificado a tácito relacionados por un proceso denominado la espiral de creación de conocimiento, un proceso denominado la espiral de creación de conocimiento promueve la diversidad de las personas, la movilización del conocimiento de lo individual a lo grupal lo grupal a organizacional organizacional a interorganizacional