WARNING:
JavaScript is turned OFF. None of the links on this concept map will
work until it is reactivated.
If you need help turning JavaScript On, click here.
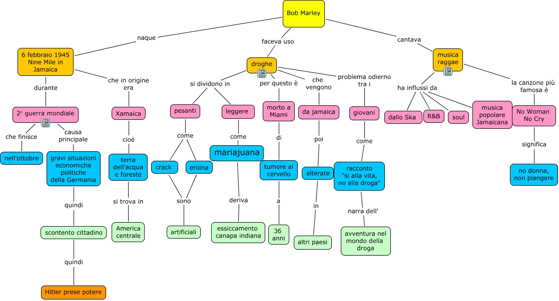
Questa Cmap, creata con IHMC CmapTools, contiene informazioni relative a: Bob Marley, alterate in altri paesi, musica raggae ha influssi da dallo Ska, droghe che vengono da jamaica, No Woman No Cry significa no donna, non piangere, droghe si dividono in leggere, da jamaica poi alterate, 2° guerra mondiale causa principale gravi situazioni economiche politiche della Germania, 6 febbraio 1945 Nine Mile in Jamaica durante 2° guerra mondiale, scontento cittadino quindi Hitler prese potere, Bob Marley faceva uso droghe, racconto "si alla vita, no alla droga" narra dell' avventura nel mondo della droga, giovani come racconto "si alla vita, no alla droga", terra dell'acqua e foreste si trova in America centrale, tumore al cervello a 36 anni, pesanti come crack, leggere come mariajuana, Bob Marley cantava musica raggae, pesanti come eroina, 2° guerra mondiale che finisce nell'ottobre, Xamaica cioè terra dell'acqua e foreste