WARNING:
JavaScript is turned OFF. None of the links on this concept map will
work until it is reactivated.
If you need help turning JavaScript On, click here.
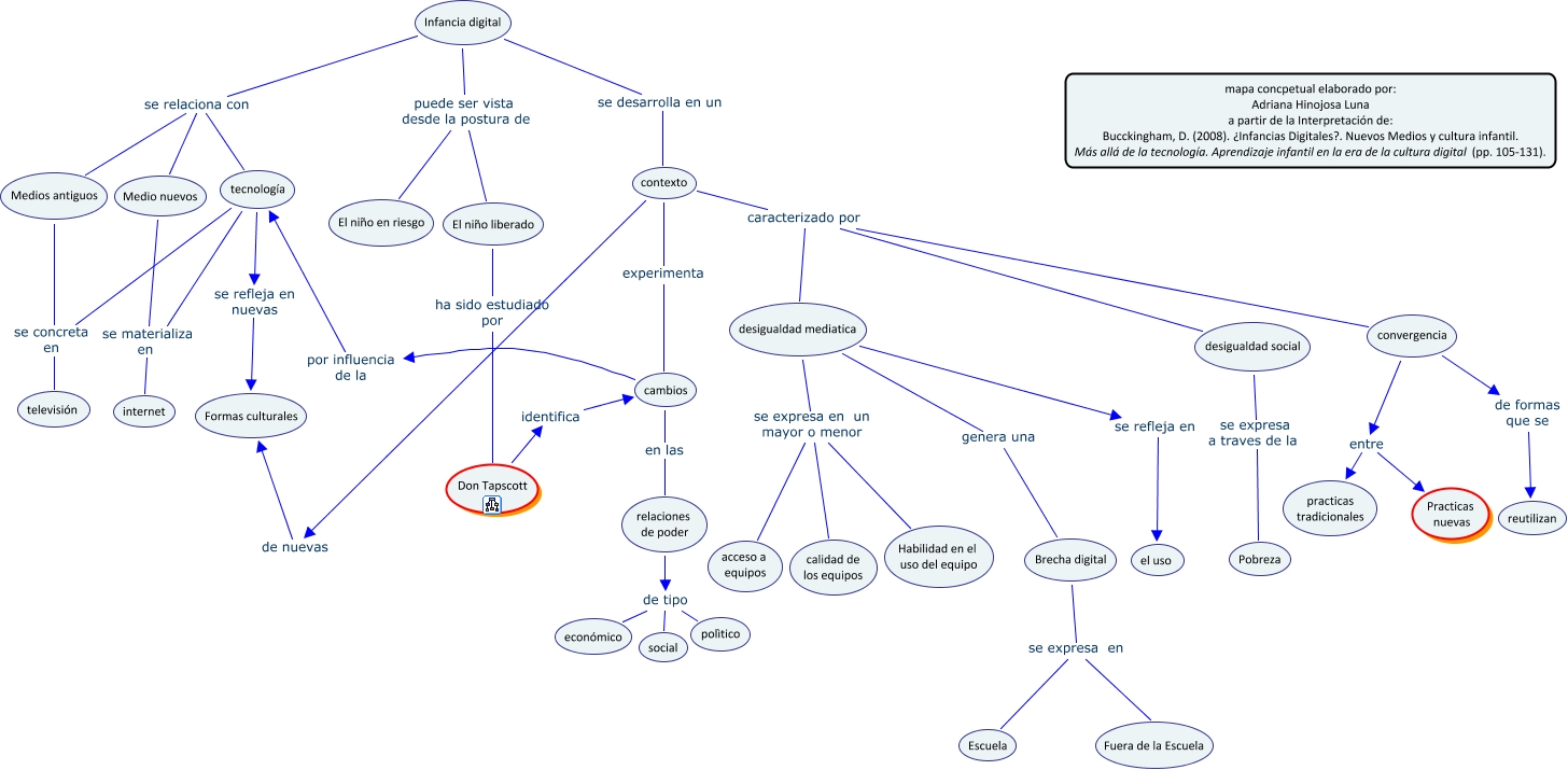
Este Cmap, tiene información relacionada con: Infancias Digitales, segundo, relaciones de poder de tipo económico, Don Tapscott identifica cambios, relaciones de poder de tipo social, contexto experimenta cambios, contexto caracterizado por desigualdad mediatica, Infancia digital puede ser vista desde la postura de El niño en riesgo, desigualdad mediatica se expresa en un mayor o menor Habilidad en el uso del equipo, convergencia entre Practicas nuevas, Brecha digital se expresa en Fuera de la Escuela, tecnología se refleja en nuevas Formas culturales, Infancia digital se relaciona con Medio nuevos, tecnología se materializa en internet, desigualdad mediatica genera una Brecha digital, Medios antiguos se concreta en televisión, Brecha digital se expresa en Escuela, desigualdad mediatica se refleja en el uso, Infancia digital se desarrolla en un contexto, cambios en las relaciones de poder, cambios por influencia de la tecnología, contexto caracterizado por convergencia