WARNING:
JavaScript is turned OFF. None of the links on this concept map will
work until it is reactivated.
If you need help turning JavaScript On, click here.
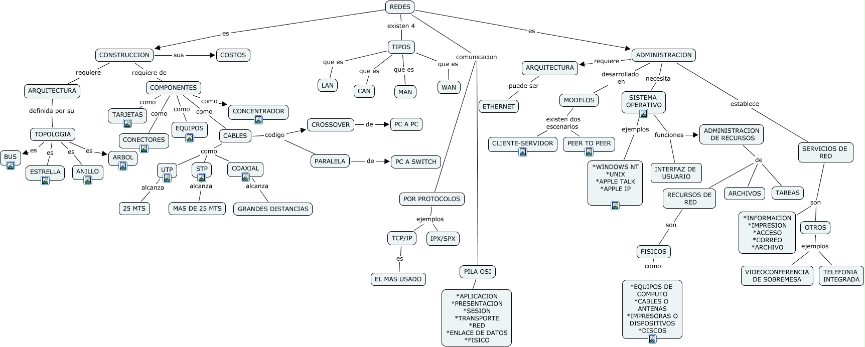
Este Cmap, tiene información relacionada con: RED, REDES es CONSTRUCCION, STP alcanza MAS DE 25 MTS, COAXIAL alcanza GRANDES DISTANCIAS, ADMINISTRACION DE RECURSOS de ARCHIVOS, POR PROTOCOLOS ejemplos IPX/SPX, CONSTRUCCION requiere ARQUITECTURA, COMPONENTES como CONCENTRADOR, MODELOS existen dos escenarios PEER TO PEER, TOPOLOGIA es ANILLO, CABLES codigo PARALELA, CONSTRUCCION requiere de COMPONENTES, TIPOS que es WAN, REDES comunicacion PILA OSI, ADMINISTRACION requiere ARQUITECTURA, ARQUITECTURA definida por su TOPOLOGIA, ADMINISTRACION desarrollado en MODELOS, MODELOS existen dos escenarios CLIENTE-SERVIDOR, TIPOS que es LAN, TOPOLOGIA es ARBOL, COMPONENTES como CABLES