WARNING:
JavaScript is turned OFF. None of the links on this concept map will
work until it is reactivated.
If you need help turning JavaScript On, click here.
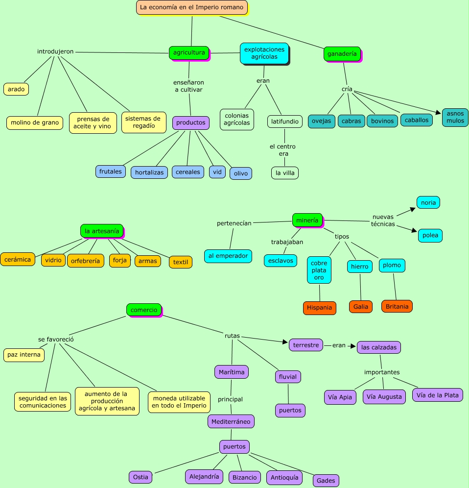
Este Cmap, tiene información relacionada con: La economía en el Imperio romano, comercio rutas terrestre, agricultura ???? explotaciones agrícolas, puertos ???? Antioquía, la artesanía ???? vidrio, comercio rutas fluvial, puertos ???? Gades, ganadería cría ovejas, terrestre eran las calzadas, la artesanía ???? cerámica, las calzadas importantes Vía Apia, latifundio el centro era la villa, la artesanía ???? armas, productos ???? cereales, puertos ???? Bizancio, productos ???? vid, La economía en el Imperio romano ???? agricultura, agricultura enseñaron a cultivar productos, Marítima principal Mediterráneo, ganadería cría caballos, comercio se favoreció moneda utilizable en todo el Imperio