WARNING:
JavaScript is turned OFF. None of the links on this concept map will
work until it is reactivated.
If you need help turning JavaScript On, click here.
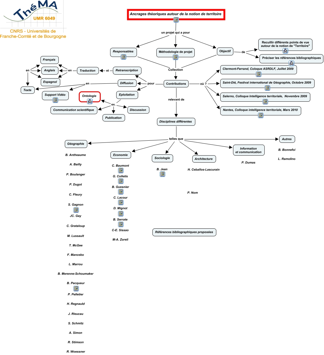
Cette carte de concepts créée avec IHMC CmapTools traite de: ATANT, Contributions où ? Salerno, Colloque Intelligence territoriale, Novembre 2009, Disciplines différentes telles que Autres, Méthodologie de projet Collection Contributions, Contributions pour Eploitation, Objectif de Recuillir différents points de vue autour de la notion de "Territoire", Retranscription et Traduction, Contributions où ? Saint-Dié, Festival international de Géographie, Octobre 2009, Diffusion en Texte, Contributions où ? Clermont-Ferrand, Coloque ASRDLF, Juillet 2009, Ancrages théoriques autour de la notion de territoire un projet qui a pour Objectif, Contributions relevant de Disciplines différentes, Disciplines différentes telles que Information et communication, Disciplines différentes telles que Sociologie, Contributions pour Diffusion, Eploitation ex. Discussion, Contributions pour Retranscription, Objectif de Préciser les références bibliographiques, Eploitation ex. Communication scientifique, Traduction en Espagnol, Contributions où ? Nantes, Colloque intelligence territoriale, Mars 2010