WARNING:
JavaScript is turned OFF. None of the links on this concept map will
work until it is reactivated.
If you need help turning JavaScript On, click here.
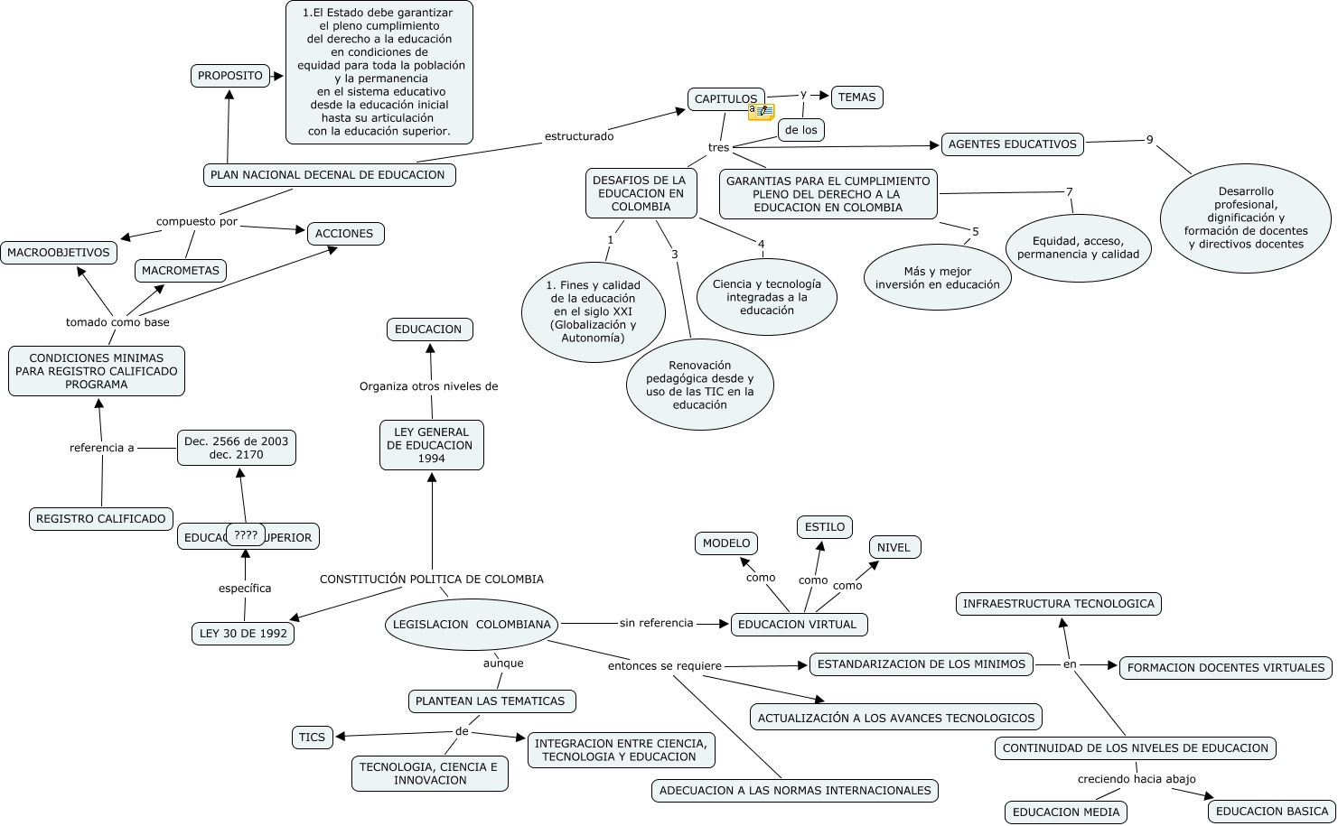
Este Cmap, tiene información relacionada con: PNDE y legislacion en Educación Virtual, PLANTEAN LAS TEMATICAS de TICS, LEY GENERAL DE EDUCACION 1994 Organiza otros niveles de EDUCACION, GARANTIAS PARA EL CUMPLIMIENTO PLENO DEL DERECHO A LA EDUCACION EN COLOMBIA 5 Más y mejor inversión en educación, AGENTES EDUCATIVOS 9 Desarrollo profesional, dignificación y formación de docentes y directivos docentes, ESTANDARIZACION DE LOS MINIMOS en CONTINUIDAD DE LOS NIVELES DE EDUCACION, ESTANDARIZACION DE LOS MINIMOS en INFRAESTRUCTURA TECNOLOGICA, CAPITULOS tres DESAFIOS DE LA EDUCACION EN COLOMBIA, LEY 30 DE 1992 específica ????, PLANTEAN LAS TEMATICAS de TECNOLOGIA, CIENCIA E INNOVACION, LEGISLACION COLOMBIANA entonces se requiere ACTUALIZACIÓN A LOS AVANCES TECNOLOGICOS, ESTANDARIZACION DE LOS MINIMOS en FORMACION DOCENTES VIRTUALES, de los tres AGENTES EDUCATIVOS, PLAN NACIONAL DECENAL DE EDUCACION compuesto por ACCIONES, EDUCACION VIRTUAL como NIVEL, CONDICIONES MINIMAS PARA REGISTRO CALIFICADO PROGRAMA tomado como base ACCIONES, CONDICIONES MINIMAS PARA REGISTRO CALIFICADO PROGRAMA tomado como base MACROMETAS, LEGISLACION COLOMBIANA CONSTITUCIÓN POLITICA DE COLOMBIA LEY 30 DE 1992, DESAFIOS DE LA EDUCACION EN COLOMBIA 1 1. Fines y calidad de la educación en el siglo XXI (Globalización y Autonomía), EDUCACION VIRTUAL como ESTILO, de los tres GARANTIAS PARA EL CUMPLIMIENTO PLENO DEL DERECHO A LA EDUCACION EN COLOMBIA