WARNING:
JavaScript is turned OFF. None of the links on this concept map will
work until it is reactivated.
If you need help turning JavaScript On, click here.
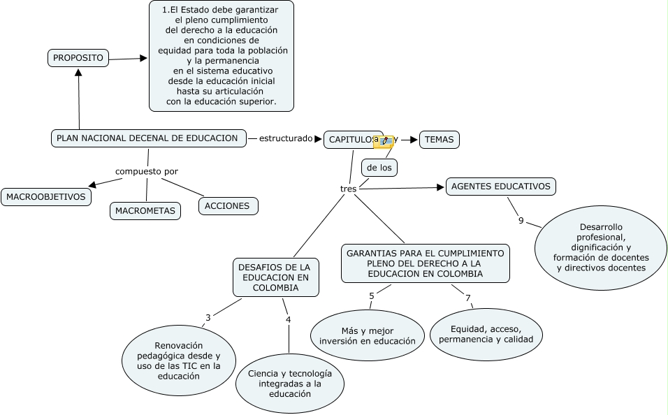
Este Cmap, tiene información relacionada con: PNDE y Educaci, GARANTIAS PARA EL CUMPLIMIENTO PLENO DEL DERECHO A LA EDUCACION EN COLOMBIA 5 Más y mejor inversión en educación, AGENTES EDUCATIVOS 9 Desarrollo profesional, dignificación y formación de docentes y directivos docentes, CAPITULOS tres DESAFIOS DE LA EDUCACION EN COLOMBIA, de los tres AGENTES EDUCATIVOS, PLAN NACIONAL DECENAL DE EDUCACION compuesto por ACCIONES, de los tres GARANTIAS PARA EL CUMPLIMIENTO PLENO DEL DERECHO A LA EDUCACION EN COLOMBIA, CAPITULOS y TEMAS, PLAN NACIONAL DECENAL DE EDUCACION compuesto por MACROOBJETIVOS, CAPITULOS tres GARANTIAS PARA EL CUMPLIMIENTO PLENO DEL DERECHO A LA EDUCACION EN COLOMBIA, PLAN NACIONAL DECENAL DE EDUCACION compuesto por MACROMETAS, DESAFIOS DE LA EDUCACION EN COLOMBIA 4 Ciencia y tecnología integradas a la educación, PLAN NACIONAL DECENAL DE EDUCACION estructurado CAPITULOS, GARANTIAS PARA EL CUMPLIMIENTO PLENO DEL DERECHO A LA EDUCACION EN COLOMBIA 7 Equidad, acceso, permanencia y calidad, PLAN NACIONAL DECENAL DE EDUCACION ???? PROPOSITO, CAPITULOS tres AGENTES EDUCATIVOS, CAPITULOS y de los, DESAFIOS DE LA EDUCACION EN COLOMBIA 3 Renovación pedagógica desde y uso de las TIC en la educación, de los tres DESAFIOS DE LA EDUCACION EN COLOMBIA, PROPOSITO ???? 1. El Estado debe garantizar el pleno cumplimiento del derecho a la educación en condiciones de equidad para toda la población y la permanencia en el sistema educativo desde la educación inicial hasta su articulación con la educación superior.