WARNING:
JavaScript is turned OFF. None of the links on this concept map will
work until it is reactivated.
If you need help turning JavaScript On, click here.
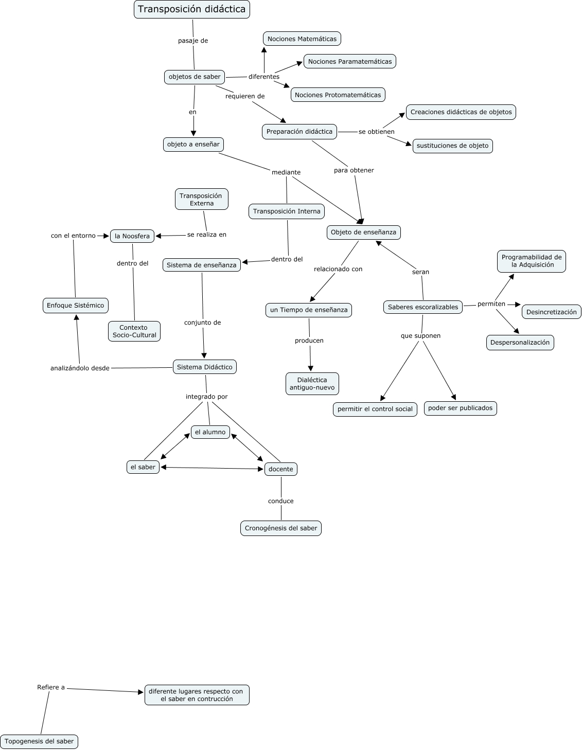
Este Cmap, tiene información relacionada con: Actividad EDEV1, Objeto de enseñanza relacionado con un Tiempo de enseñanza, Saberes escoralizables permiten Desincretización, Saberes escoralizables permiten Programabilidad de la Adquisición, un Tiempo de enseñanza producen Dialéctica antiguo-nuevo, el alumno docente, objetos de saber diferentes Nociones Paramatemáticas, objetos de saber en objeto a enseñar, Topogenesis del saber Refiere a diferente lugares respecto con el saber en contrucción, Sistema Didáctico integrado por docente, objetos de saber diferentes Nociones Matemáticas, Transposición Interna dentro del Sistema de enseñanza, Preparación didáctica se obtienen Creaciones didácticas de objetos, Preparación didáctica para obtener Objeto de enseñanza, Transposición didáctica pasaje de objetos de saber, Enfoque Sistémico con el entorno la Noosfera, Transposición Interna mediante Objeto de enseñanza, objetos de saber requieren de Preparación didáctica, docente el saber, Transposición Externa se realiza en la Noosfera, Saberes escoralizables que suponen permitir el control social