WARNING:
JavaScript is turned OFF. None of the links on this concept map will
work until it is reactivated.
If you need help turning JavaScript On, click here.
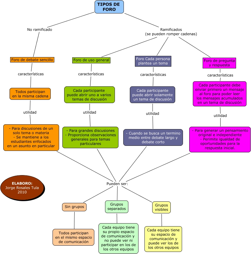
Este Cmap, tiene información relacionada con: Tipo de Foros, - Cuando se busca un termino medio entre debate largo y debate corto Pueden ser: Grupos visibles, - Cuando se busca un termino medio entre debate largo y debate corto Pueden ser: Grupos separados, Sin grupos ???? Todos participan en el mismo espacio de comunicación, Foro de uso general características Cada participante puede abrir uno a varios temas de discusión, Cada participante debe enviar primero un mensaje al foro para poder leer los mensajes acumulados en un tema de discusión utilidad - Para generar un pensamiento original e independiente - Perimite igualdad de oportunidades para la respuesta inicial., Todos participan en la misma cadena utilidad - Para discusiones de un solo tema o materia - Se mantiene a los estudiantes enfocados en un asunto en particular, - Para generar un pensamiento original e independiente - Perimite igualdad de oportunidades para la respuesta inicial. Pueden ser: Grupos separados, - Para discusiones de un solo tema o materia - Se mantiene a los estudiantes enfocados en un asunto en particular Pueden ser: Grupos separados, - Para discusiones de un solo tema o materia - Se mantiene a los estudiantes enfocados en un asunto en particular Pueden ser: Grupos visibles, Cada participante puede abrir uno a varios temas de discusión utilidad - Para grandes discusiones - Proporciona observaciones generales para temas particulares, TIPOS DE FORO Ramificados (se pueden romper cadenas) Foro de uso general, - Para grandes discusiones - Proporciona observaciones generales para temas particulares Pueden ser: Grupos separados, - Para discusiones de un solo tema o materia - Se mantiene a los estudiantes enfocados en un asunto en particular Pueden ser: Sin grupos, - Para generar un pensamiento original e independiente - Perimite igualdad de oportunidades para la respuesta inicial. Pueden ser: Sin grupos, - Para grandes discusiones - Proporciona observaciones generales para temas particulares Pueden ser: Sin grupos, TIPOS DE FORO Ramificados (se pueden romper cadenas) Foro Cada persona plantea un tema, Cada participante puede abrir solamente un tema de discusión utilidad - Cuando se busca un termino medio entre debate largo y debate corto, Foro de pregunta y respuesta características Cada participante debe enviar primero un mensaje al foro para poder leer los mensajes acumulados en un tema de discusión, Foro de debate sencillo características Todos participan en la misma cadena, Grupos separados ???? Cada equipo tiene su propio espacio de comunicación y no puede ver ni participar en los de los otros equipos