WARNING:
JavaScript is turned OFF. None of the links on this concept map will
work until it is reactivated.
If you need help turning JavaScript On, click here.
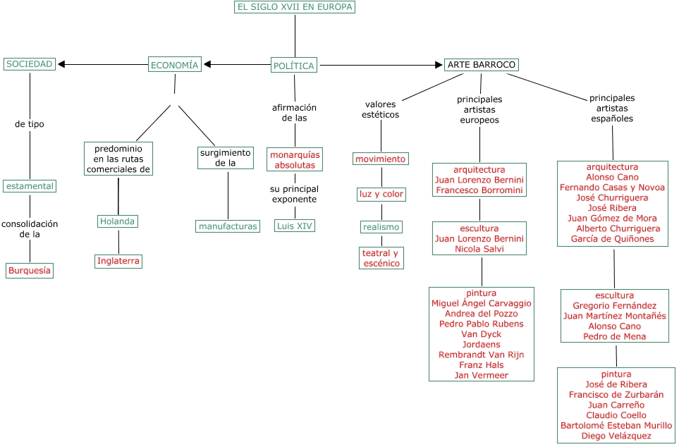
Este Cmap, tiene información relacionada con: Alejandro Ruiz Fernández de Angulo 2º E.S.O. B Tema 11- El siglo del Barroco (Esquema página 196), ARTE BARROCO principales artistas españoles arquitectura Alonso Cano Fernando Casas y Novoa José Churriguera José Ribera Juan Gómez de Mora Alberto Churriguera García de Quiñones, EL SIGLO XVII EN EUROPA SOCIEDAD, ARTE BARROCO valores estéticos movimiento, estamental consolidación de la Burquesía, movimiento ???? luz y color, surgimiento de la ???? manufacturas, EL SIGLO XVII EN EUROPA ECONOMÍA, monarquías absolutas su principal exponente Luis XIV, realismo ???? teatral y escénico, ECONOMÍA surgimiento de la, ECONOMÍA predominio en las rutas comerciales de, predominio en las rutas comerciales de ???? Inglaterra, EL SIGLO XVII EN EUROPA POLÍTICA, POLÍTICA afirmación de las monarquías absolutas, escultura Gregorio Fernández Juan Martínez Montañés Alonso Cano Pedro de Mena ???? pintura José de Ribera Francisco de Zurbarán Juan Carreño Claudio Coello Bartolomé Esteban Murillo Diego Velázquez, SOCIEDAD de tipo estamental, luz y color ???? realismo, ARTE BARROCO principales artistas europeos arquitectura Juan Lorenzo Bernini Francesco Borromini, escultura Juan Lorenzo Bernini Nicola Salvi ???? pintura Miguel Ángel Carvaggio Andrea del Pozzo Pedro Pablo Rubens Van Dyck Jordaens Rembrandt Van Rijn Franz Hals Jan Vermeer, POLÍTICA ???? ARTE BARROCO