Warning:
JavaScript is turned OFF. None of the links on this page will work until it is reactivated.
If you need help turning JavaScript On, click here.
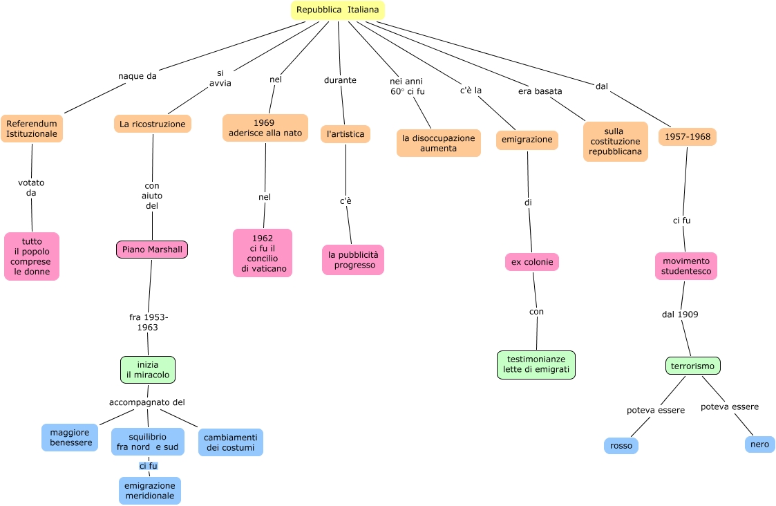
Questa Cmap, creata con IHMC CmapTools, contiene informazioni relative a: Repubblica italiana gruppo 2, terrorismo poteva essere rosso, inizia il miracolo accompagnato del squilibrio fra nord e sud, 1957-1968 ci fu movimento studentesco, squilibrio fra nord e sud ci fu emigrazione meridionale, Repubblica Italiana c'è la emigrazione, emigrazione di ex colonie, 1969 aderisce alla nato nel 1962 ci fu il concilio di vaticano, La ricostruzione con aiuto del Piano Marshall, inizia il miracolo accompagnato del cambiamenti dei costumi, Repubblica Italiana si avvia La ricostruzione, Repubblica Italiana durante l'artistica, movimento studentesco dal 1909 terrorismo, Piano Marshall fra 1953- 1963 inizia il miracolo, ex colonie con testimonianze lette di emigrati, Repubblica Italiana naque da Referendum Istituzionale, inizia il miracolo accompagnato del maggiore benessere, Repubblica Italiana nei anni 60° ci fu la disoccupazione aumenta, Repubblica Italiana dal 1957-1968, terrorismo poteva essere nero, Referendum Istituzionale votato da tutto il popolo comprese le donne