WARNING:
JavaScript is turned OFF. None of the links on this concept map will
work until it is reactivated.
If you need help turning JavaScript On, click here.
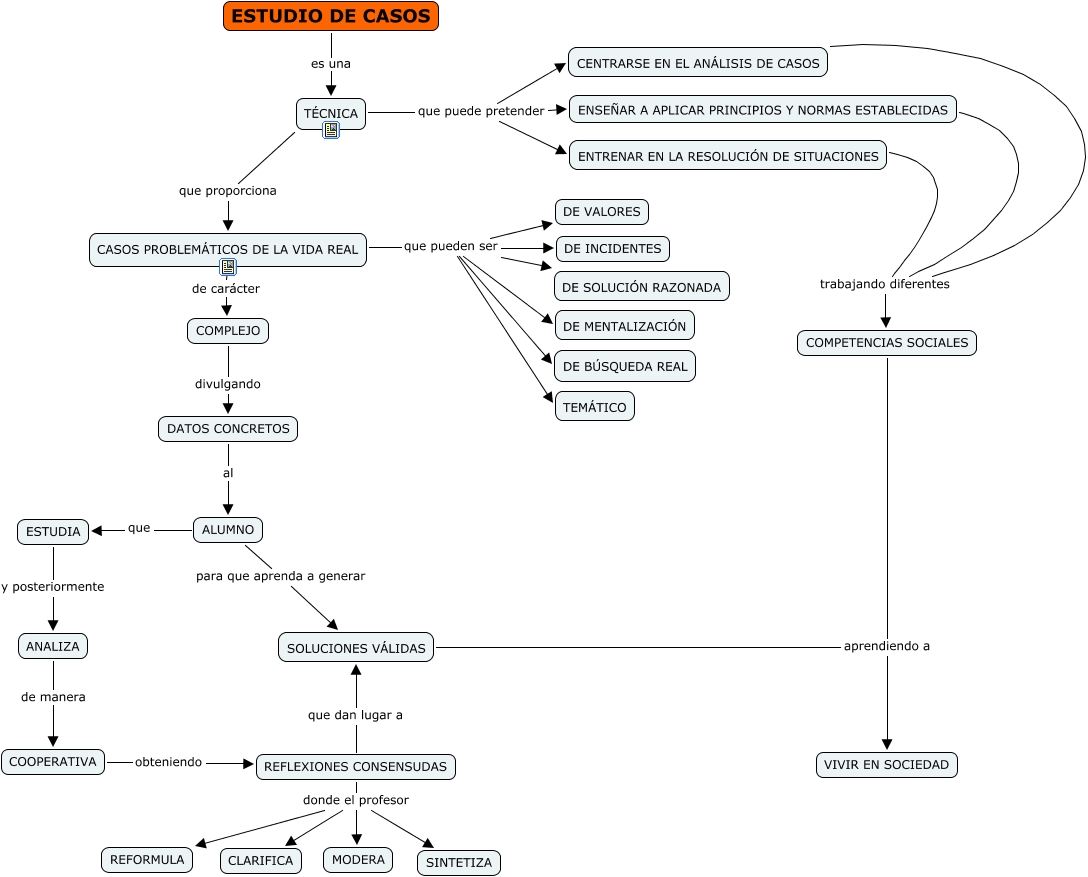
Este Cmap, tiene información relacionada con: ESTUDIO DE CASOS, REFLEXIONES CONSENSUDAS donde el profesor MODERA, CENTRARSE EN EL ANÁLISIS DE CASOS trabajando diferentes COMPETENCIAS SOCIALES, ENTRENAR EN LA RESOLUCIÓN DE SITUACIONES trabajando diferentes COMPETENCIAS SOCIALES, DATOS CONCRETOS al ALUMNO, CASOS PROBLEMÁTICOS DE LA VIDA REAL que pueden ser DE MENTALIZACIÓN, TÉCNICA que puede pretender ENSEÑAR A APLICAR PRINCIPIOS Y NORMAS ESTABLECIDAS, CASOS PROBLEMÁTICOS DE LA VIDA REAL que pueden ser DE INCIDENTES, CASOS PROBLEMÁTICOS DE LA VIDA REAL que pueden ser DE BÚSQUEDA REAL, ENSEÑAR A APLICAR PRINCIPIOS Y NORMAS ESTABLECIDAS trabajando diferentes COMPETENCIAS SOCIALES, CASOS PROBLEMÁTICOS DE LA VIDA REAL de carácter COMPLEJO, TÉCNICA que puede pretender ENTRENAR EN LA RESOLUCIÓN DE SITUACIONES, COMPETENCIAS SOCIALES aprendiendo a VIVIR EN SOCIEDAD, COOPERATIVA obteniendo REFLEXIONES CONSENSUDAS, ALUMNO que ESTUDIA, SOLUCIONES VÁLIDAS aprendiendo a VIVIR EN SOCIEDAD, REFLEXIONES CONSENSUDAS donde el profesor CLARIFICA, ESTUDIO DE CASOS es una TÉCNICA, CASOS PROBLEMÁTICOS DE LA VIDA REAL que pueden ser DE SOLUCIÓN RAZONADA, REFLEXIONES CONSENSUDAS donde el profesor REFORMULA, REFLEXIONES CONSENSUDAS que dan lugar a SOLUCIONES VÁLIDAS