WARNING:
JavaScript is turned OFF. None of the links on this concept map will
work until it is reactivated.
If you need help turning JavaScript On, click here.
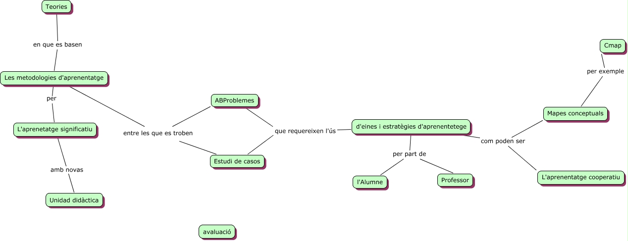
Este Cmap, tiene información relacionada con: General anterior, Mapes conceptuals per exemple Cmap, Estudi de casos que requereixen l'ús d'eines i estratègies d'aprenentetege, Les metodologies d'aprenentatge entre les que es troben ABProblemes, ABProblemes que requereixen l'ús d'eines i estratègies d'aprenentetege, L'aprenetatge significatiu amb novas Unidad didàctica, d'eines i estratègies d'aprenentetege com poden ser L'aprenentatge cooperatiu, d'eines i estratègies d'aprenentetege per part de l'Alumne, d'eines i estratègies d'aprenentetege per part de Professor, d'eines i estratègies d'aprenentetege com poden ser Mapes conceptuals, Les metodologies d'aprenentatge per L'aprenetatge significatiu, Teories en que es basen Les metodologies d'aprenentatge, Les metodologies d'aprenentatge entre les que es troben Estudi de casos