WARNING:
JavaScript is turned OFF. None of the links on this concept map will
work until it is reactivated.
If you need help turning JavaScript On, click here.
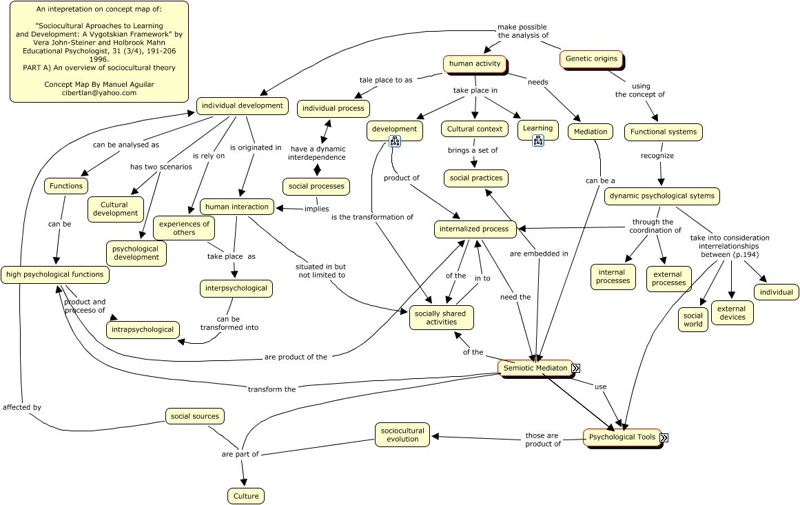
This Concept Map, created with IHMC CmapTools, has information related to: PART A, human interaction situated in but not limited to socially shared activities, Genetic origins make possible the analysis of human activity, internalized process of the socially shared activities, dynamic psychological sytems take into consideration interrelationships between (p.194) social world, human activity tale place to as individual process, Functional systems recognize dynamic psychological sytems, development is the transformation of socially shared activities, human interaction take place as interpsychological, dynamic psychological sytems through the coordination of internal processes, ind¡vidual development is originated in human interaction, signs as are works of art, representational activity are embedded in social practices, Appropriation of the psychological tools, dynamic psychological sytems through the coordination of internalized process, Semiotic mediation uses psychological tools, symbol systems can be investigated in their Historical development, social processes have a dynamic interdependence individual process, dynamic psychological sytems take into consideration interrelationships between (p.194) psychological tools, Semiotic mediation transform the high psychological functions, Appropriation needs the representational activity