WARNING:
JavaScript is turned OFF. None of the links on this concept map will
work until it is reactivated.
If you need help turning JavaScript On, click here.
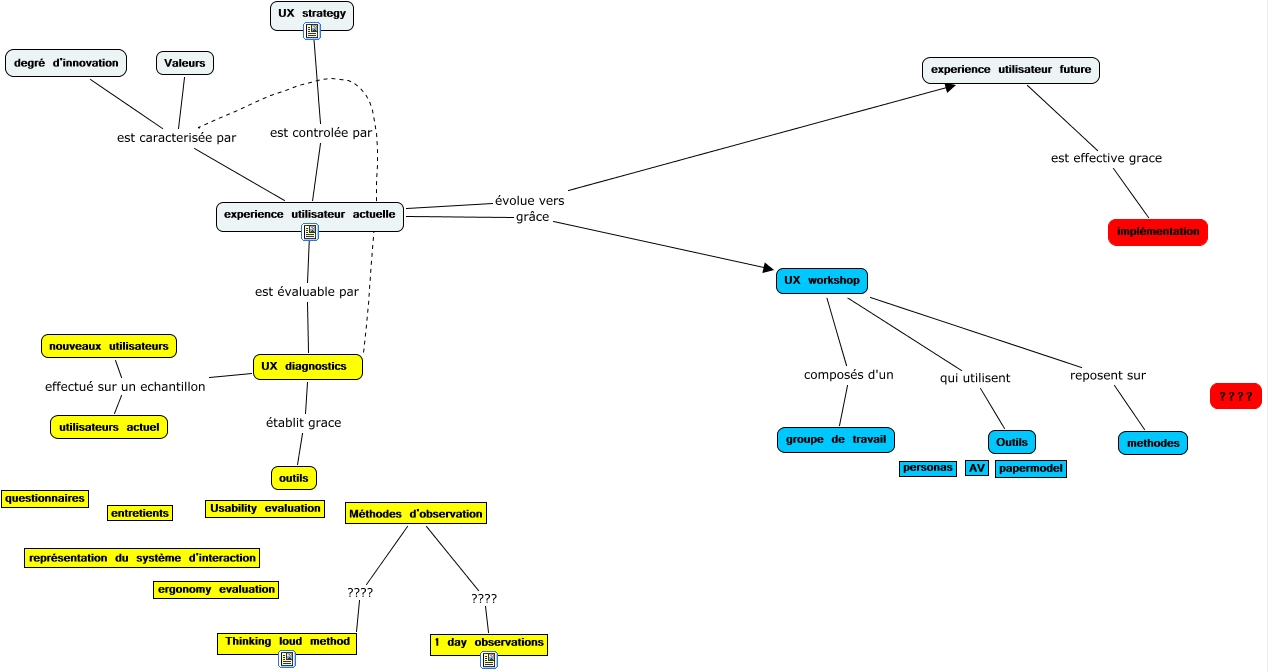
Cette carte de concepts créée avec IHMC CmapTools traite de: UX-prestation, UX workshop qui utilisent Outils, UX diagnostics effectué sur un echantillon utilisateurs actuel, UX workshop composés d'un groupe de travail, UX workshop reposent sur methodes, Méthodes d'observation ???? Thinking loud method, experience utilisateur future est effective grace implémentation, experience utilisateur actuelle évolue vers experience utilisateur future, experience utilisateur actuelle est évaluable par UX diagnostics, UX diagnostics effectué sur un echantillon nouveaux utilisateurs, Méthodes d'observation ???? 1 day observations, UX diagnostics établit grace outils, experience utilisateur actuelle grâce UX workshop, UX strategy est controlée par experience utilisateur actuelle