WARNING:
JavaScript is turned OFF. None of the links on this concept map will
work until it is reactivated.
If you need help turning JavaScript On, click here.
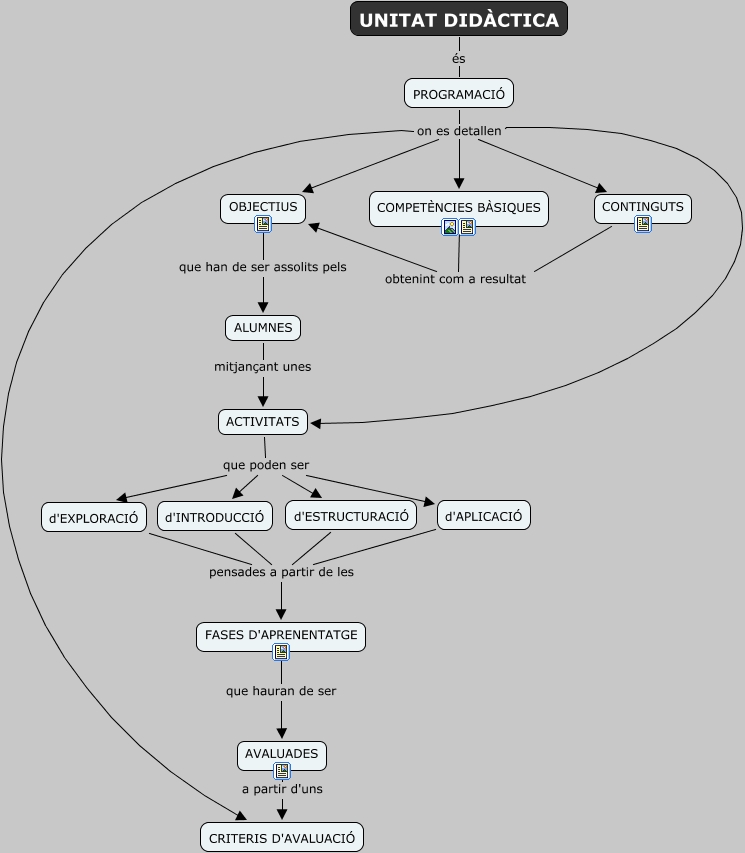
Este Cmap, tiene información relacionada con: UNITATS DIDÀCTIQUES, PROGRAMACIÓ on es detallen CRITERIS D'AVALUACIÓ, CONTINGUTS obtenint com a resultat OBJECTIUS, ACTIVITATS que poden ser d'APLICACIÓ, d'INTRODUCCIÓ pensades a partir de les FASES D'APRENENTATGE, FASES D'APRENENTATGE que hauran de ser AVALUADES, d'ESTRUCTURACIÓ pensades a partir de les FASES D'APRENENTATGE, ALUMNES mitjançant unes ACTIVITATS, AVALUADES a partir d'uns CRITERIS D'AVALUACIÓ, OBJECTIUS que han de ser assolits pels ALUMNES, PROGRAMACIÓ on es detallen COMPETÈNCIES BÀSIQUES, ACTIVITATS que poden ser d'EXPLORACIÓ, PROGRAMACIÓ on es detallen ACTIVITATS, COMPETÈNCIES BÀSIQUES obtenint com a resultat OBJECTIUS, PROGRAMACIÓ on es detallen OBJECTIUS, ACTIVITATS que poden ser d'ESTRUCTURACIÓ, d'EXPLORACIÓ pensades a partir de les FASES D'APRENENTATGE, ACTIVITATS que poden ser d'INTRODUCCIÓ, UNITAT DIDÀCTICA és PROGRAMACIÓ, d'APLICACIÓ pensades a partir de les FASES D'APRENENTATGE, PROGRAMACIÓ on es detallen CONTINGUTS