WARNING:
JavaScript is turned OFF. None of the links on this concept map will
work until it is reactivated.
If you need help turning JavaScript On, click here.
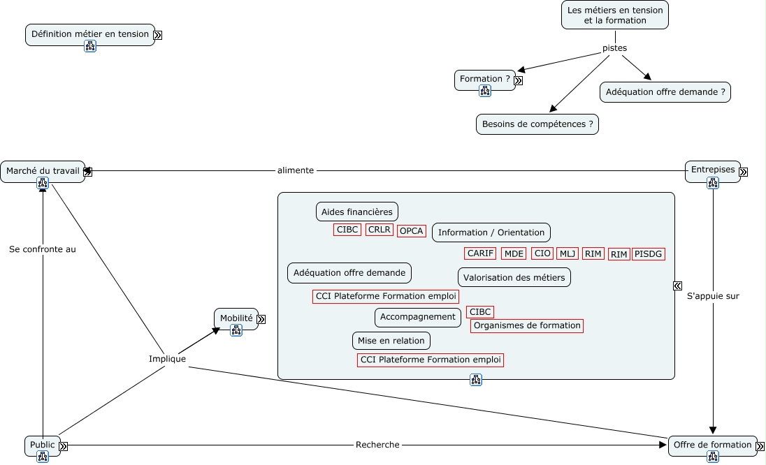
Cette carte de concepts créée avec IHMC CmapTools traite de: A5-9, Les métiers en tension et la formation pistes Besoins de compétences ?, Offre de formation Implique Mobilité, Entrepises S'appuie sur Offre de formation, Public peut être demandeur d'emploi, Marché du travail Implique Immobilité, Besoins génère offres d'emploi, Demandeur d'emploi dont contrat pro, Salariés dont Plan formation entreprise, Demandeur d'emploi dont PRQ, Marché du travail est Caché, Les métiers en tension et la formation pistes Formation ?, Ouvert in Hotelerie, comm, méca, logistique, indus, pharma..., Continue pb Comment combler les vides ?, Entreprises expriment Besoins, demandeur d'emploi correspond à Code ROM, Continue Pour Salariés, Formation propose Offre, Public développe Projet, Compétences Se confronte au Marché du travail, Public Implique Immobilité