WARNING:
JavaScript is turned OFF. None of the links on this concept map will
work until it is reactivated.
If you need help turning JavaScript On, click here.
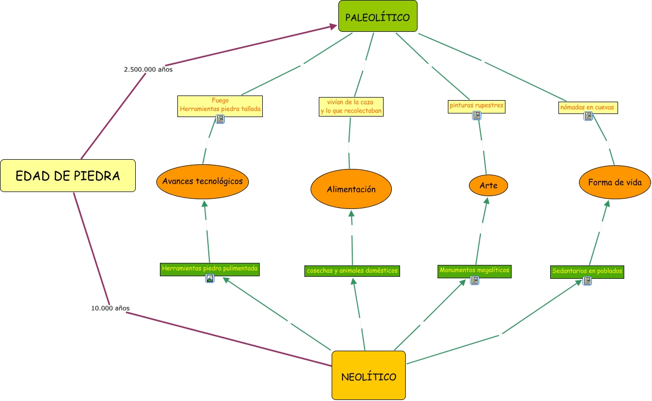
Este Cmap, tiene información relacionada con: prehistoria edad de piedra, NEOLÍTICO cosechas y animales domésticos, pinturas rupestres Arte, cosechas y animales domésticos Alimentación, NEOLÍTICO Monumentos megalíticos, PALEOLÍTICO nómadas en cuevas, Fuego Herramientas piedra tallada Avances tecnológicos, PALEOLÍTICO Fuego Herramientas piedra tallada, NEOLÍTICO Herramientas piedra pulimentada, nómadas en cuevas Forma de vida, vivían de la caza y lo que recolectaban Alimentación, EDAD DE PIEDRA 10.000 años NEOLÍTICO, PALEOLÍTICO vivían de la caza y lo que recolectaban, Monumentos megalíticos Arte, Sedantarios en poblados Forma de vida, Herramientas piedra pulimentada Avances tecnológicos, NEOLÍTICO Sedantarios en poblados, EDAD DE PIEDRA 2.500.000 años PALEOLÍTICO, PALEOLÍTICO pinturas rupestres