WARNING:
JavaScript is turned OFF. None of the links on this concept map will
work until it is reactivated.
If you need help turning JavaScript On, click here.
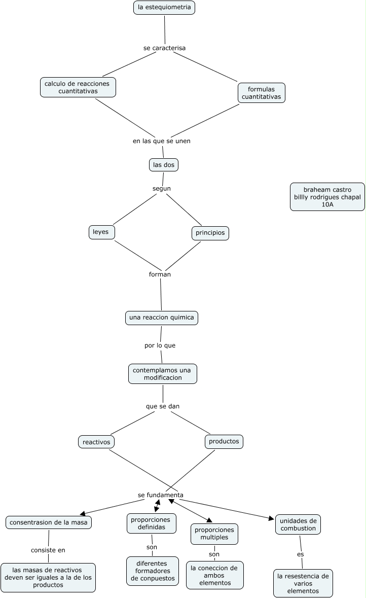
Este Cmap, tiene información relacionada con: estequiometria IIII, reactivos se fundamenta proporciones multiples, contemplamos una modificacion que se dan reactivos, productos se fundamenta proporciones multiples, proporciones definidas son diferentes formadores de conpuestos, productos se fundamenta proporciones definidas, las dos segun principios, reactivos se fundamenta proporciones definidas, una reaccion quimica por lo que contemplamos una modificacion, unidades de combustion es la resestencia de varios elementos, formulas cuantitativas en las que se unen las dos, calculo de reacciones cuantitativas en las que se unen las dos, leyes forman una reaccion quimica, principios forman una reaccion quimica, las dos segun leyes, la estequiometria se caracterisa calculo de reacciones cuantitativas, contemplamos una modificacion que se dan productos, reactivos se fundamenta consentrasion de la masa, consentrasion de la masa consiste en las masas de reactivos deven ser iguales a la de los productos, la estequiometria se caracterisa formulas cuantitativas, productos se fundamenta unidades de combustion