WARNING:
JavaScript is turned OFF. None of the links on this concept map will
work until it is reactivated.
If you need help turning JavaScript On, click here.
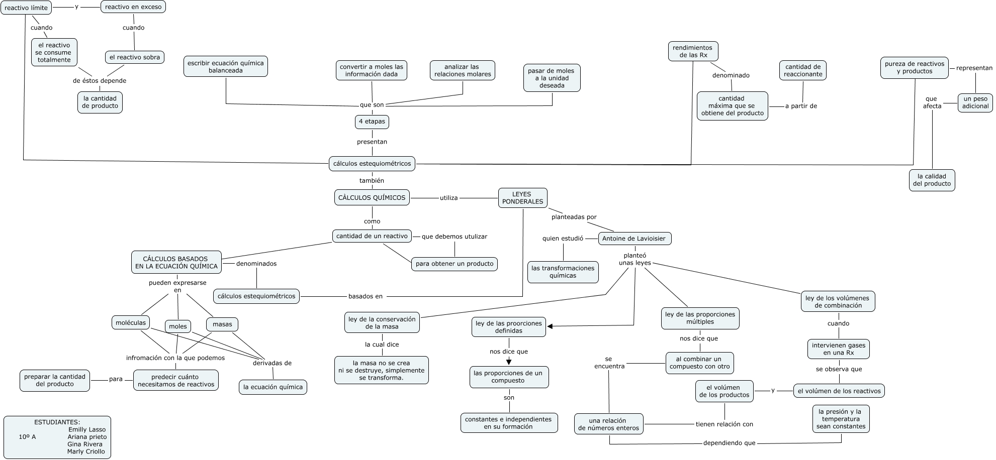
Este Cmap, tiene información relacionada con: CÁLCULOS QUÍMICOS aegm, ley de los volúmenes de combinación cuando intervienen gases en una Rx, 4 etapas que son convertir a moles las información dada, las proporciones de un compuesto son constantes e independientes en su formación, CÁLCULOS BASADOS EN LA ECUACIÓN QUÍMICA pueden expresarse en moles, moles infromación con la que podemos predecir cuánto necesitamos de reactivos, 4 etapas que son pasar de moles a la unidad deseada, LEYES PONDERALES planteadas por Antoine de Lavioisier, rendimientos de las Rx denominado cantidad máxima que se obtiene del producto, predecir cuánto necesitamos de reactivos para preparar la cantidad del producto, ley de las proorciones definidas nos dice que las proporciones de un compuesto, reactivo límite y reactivo en exceso, CÁLCULOS BASADOS EN LA ECUACIÓN QUÍMICA denominados cálculos estequiométricos, ley de la conservación de la masa la cual dice la masa no se crea ni se destruye, simplemente se transforma., CÀLCULOS QUÍMICOS utiliza LEYES PONDERALES, Antoine de Lavioisier planteó unas leyes ley de los volúmenes de combinación, el volúmen de los productos tienen relación con una relación de números enteros, cantidad máxima que se obtiene del producto a partir de cantidad de reaccionante, CÀLCULOS QUÍMICOS como cantidad de un reactivo, masas infromación con la que podemos predecir cuánto necesitamos de reactivos, reactivo en exceso cuando el reactivo sobra