WARNING:
JavaScript is turned OFF. None of the links on this concept map will
work until it is reactivated.
If you need help turning JavaScript On, click here.
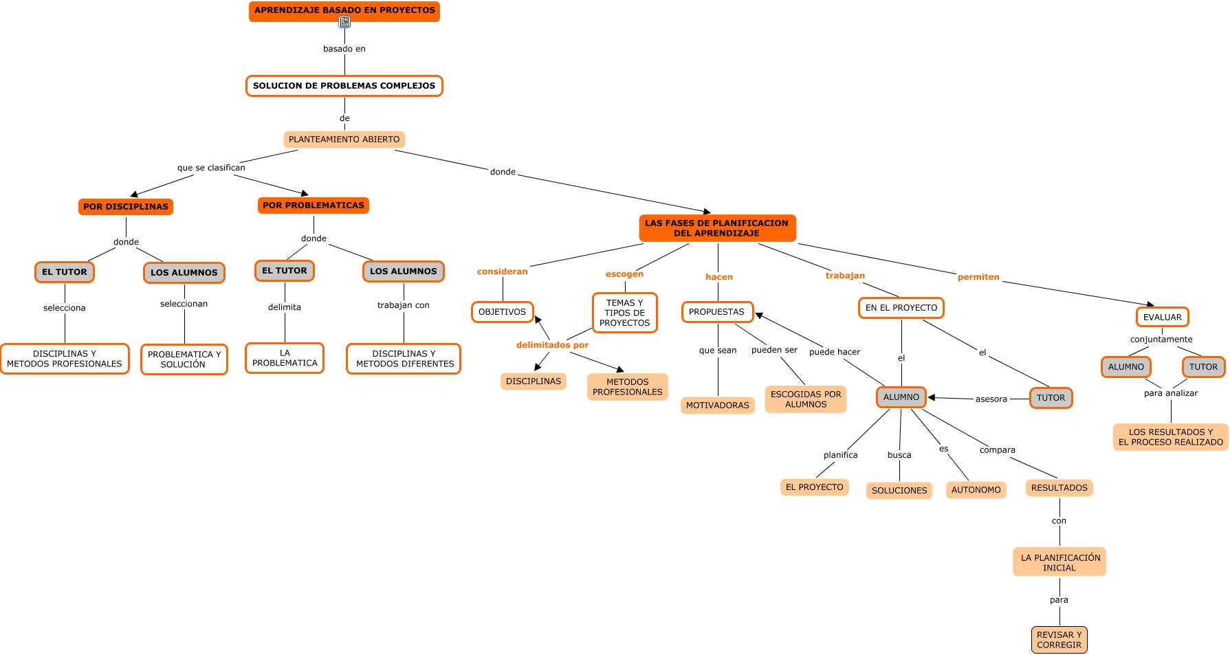
Este Cmap, tiene información relacionada con: ABProyectos, TEMAS Y TIPOS DE PROYECTOS delimitados por OBJETIVOS, PLANTEAMIENTO ABIERTO donde LAS FASES DE PLANIFICACION DEL APRENDIZAJE, TUTOR para analizar LOS RESULTADOS Y EL PROCESO REALIZADO, ALUMNO puede hacer PROPUESTAS, LAS FASES DE PLANIFICACION DEL APRENDIZAJE hacen PROPUESTAS, ALUMNO planifica EL PROYECTO, TUTOR asesora ALUMNO, LOS ALUMNOS donde EL TUTOR, POR PROBLEMATICAS donde EL TUTOR, TEMAS Y TIPOS DE PROYECTOS delimitados por DISCIPLINAS, LA PLANIFICACIÓN INICIAL para REVISAR Y CORREGIR, LAS FASES DE PLANIFICACION DEL APRENDIZAJE permiten EVALUAR, LOS ALUMNOS donde EL TUTOR, PLANTEAMIENTO ABIERTO que se clasifican POR PROBLEMATICAS, LAS FASES DE PLANIFICACION DEL APRENDIZAJE trabajan EN EL PROYECTO, POR DISCIPLINAS donde EL TUTOR, LOS ALUMNOS trabajan con DISCIPLINAS Y METODOS DIFERENTES, LOS ALUMNOS seleccionan PROBLEMATICA Y SOLUCIÓN, ALUMNO busca SOLUCIONES, ALUMNO para analizar LOS RESULTADOS Y EL PROCESO REALIZADO